Warning:
JavaScript is turned OFF. None of the links on this page will work until it is reactivated.
If you need help turning JavaScript On, click here.
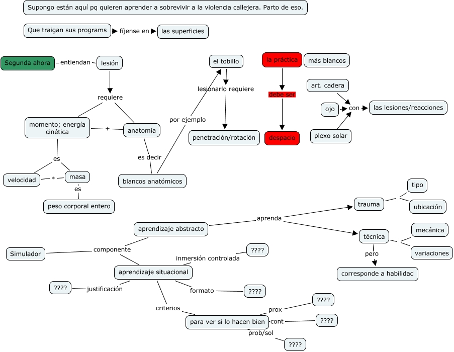
Este mapa conceptual tiene información relacionada a: Segunda hora, lesión requiere momento; energía cinética, el tobillo lesionarlo requiere penetración/rotación, técnica pero corresponde a habilidad, Segunda ahora entiendan lesión, aprendizaje situacional justificación ????, art. cadera con las lesiones/reacciones, aprendizaje situacional formato ????, Que traigan sus programs fíjense en las superficies, anatomía es decir blancos anatómicos, momento; energía cinética + anatomía, aprendizaje abstracto aprenda trauma, técnica variaciones, aprendizaje situacional criterios para ver si lo hacen bien, lesión requiere anatomía, para ver si lo hacen bien cont ????, momento; energía cinética es masa, Simulador componente aprendizaje situacional, velocidad * masa, masa es peso corporal entero, momento; energía cinética es velocidad