Warning:
JavaScript is turned OFF. None of the links on this page will work until it is reactivated.
If you need help turning JavaScript On, click here.
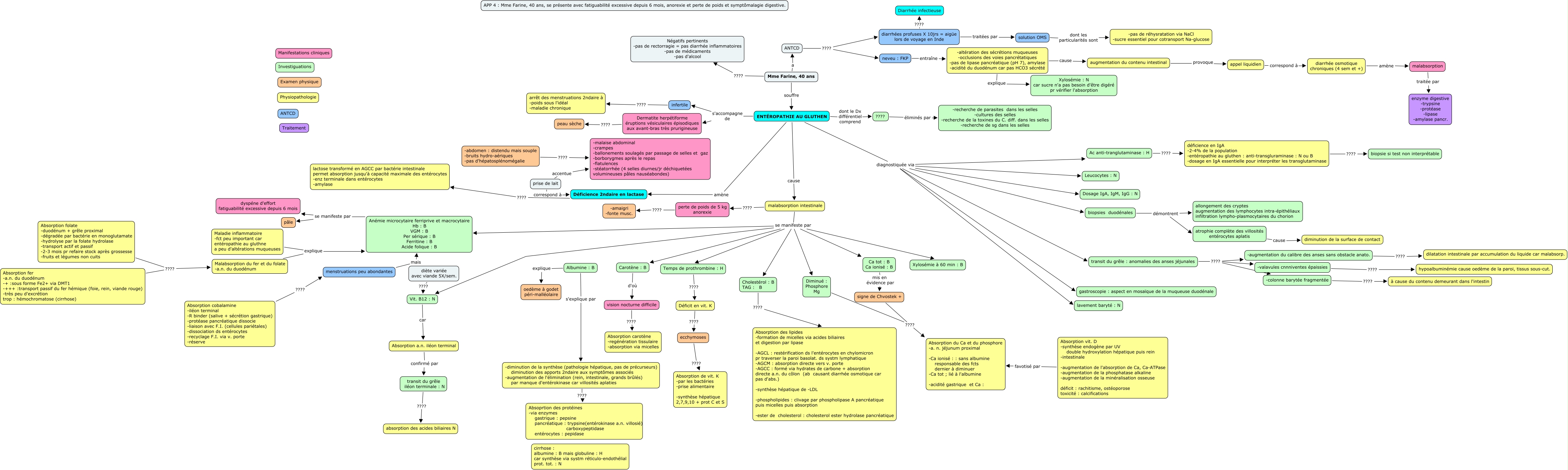
This Concept Map, created with IHMC CmapTools, has information related to: appp4 retour, -altération des sécrétions muqueuses -occlusions des voies pancrétatiques -pas de lipase pancréatique (pH 7), amylase -acidité du duodénum car pas HCO3 sécrété cause augmentation du contenu intestinal, Anémie microcytaire ferriprive et macrocytaire Hb : B VGM : B Per sérique : B Ferritine : B Acide folique : B se manifeste par dyspéne d'effort fatiguabilité excessive depuis 6 mois, Temps de prothrombine : H ???? Déficit en vit. K, ENTÉROPATHIE AU GLUTHEN diagnostiquée via transit du grêle : anomalies des anses jéjunales, solution OMS dont les particularités sont -pas de réhysratation via NaCl -sucre essentiel pour cotransport Na-glucose, biopsies duodénales démontrent allongement des cryptes augmentation des lymphocytes intra-épithéliaux infiltration lympho-plasmocytaires du chorion, Absorption fer -a.n. du duodénum -+ :sous forme Fe2+ via DMT1 -+++ :transport passif du fer hémique (foie, rein, viande rouge) -très peu d'excrétion trop : hémochromatose (cirrhose) ???? Malabsorption du fer et du folate -a.n. du duodénum, Anémie microcytaire ferriprive et macrocytaire Hb : B VGM : B Per sérique : B Ferritine : B Acide folique : B se manifeste par pâle, Ca tot : B Ca ionisé : B mis en évidence par signe de Chvostek +, signe de Chvostek + ???? Absorption du Ca et du phosphore -a. n. jéjunum proximal -Ca ionisé : : sans albumine responsable des fcts dernier à diminuer -Ca tot ; lié à l'albumine -acidité gastrique et Ca :, Mme Farine, 40 ans a ANTCD, ANTCD ???? neveu : FKP, Cholestérol : B TAG : B ???? Absorption des lipides -formation de micelles via acides biliaires et digestion par lipase -AGCL : restérification ds l'entérocytes en chylomicron pr traverser la paroi basolat. ds systm lymphatique -AGCM : absorption directe vers v. porte -AGCC : formé via hydrates de carbone + absorption directe a.n. du côlon (ab causant diarrhée osmotique car pas d'abs.) -synthèse hépatique de -LDL -phospholipides : clivage par phospholipase A pancréatique puis micelles puis absorption -ester de cholesterol : cholesterol ester hydrolase pancréatique, malabsorption intestinale ???? perte de poids de 5 kg anorexie, -colonne barytée fragmentée ???? à cause du contenu demeurant dans l'intestin, Ac anti-tranglutaminase : H ???? déficience en IgA -2-4% de la population -entéropathie au gluthen : anti-transgluraminase : N ou B -dosage en IgA essentielle pour interpréter les transglutaminase, déficience en IgA -2-4% de la population -entéropathie au gluthen : anti-transgluraminase : N ou B -dosage en IgA essentielle pour interpréter les transglutaminase ???? biopsie si test non interprétable, diète variée avec viande 5X/sem. mais Anémie microcytaire ferriprive et macrocytaire Hb : B VGM : B Per sérique : B Ferritine : B Acide folique : B, Mme Farine, 40 ans ???? Négatifs pertinents -pas de rectorragie = pas diarrhée inflammatoires -pas de médicaments -pas d'alcool, diète variée avec viande 5X/sem. ???? Vit. B12 : N