Warning:
JavaScript is turned OFF. None of the links on this page will work until it is reactivated.
If you need help turning JavaScript On, click here.
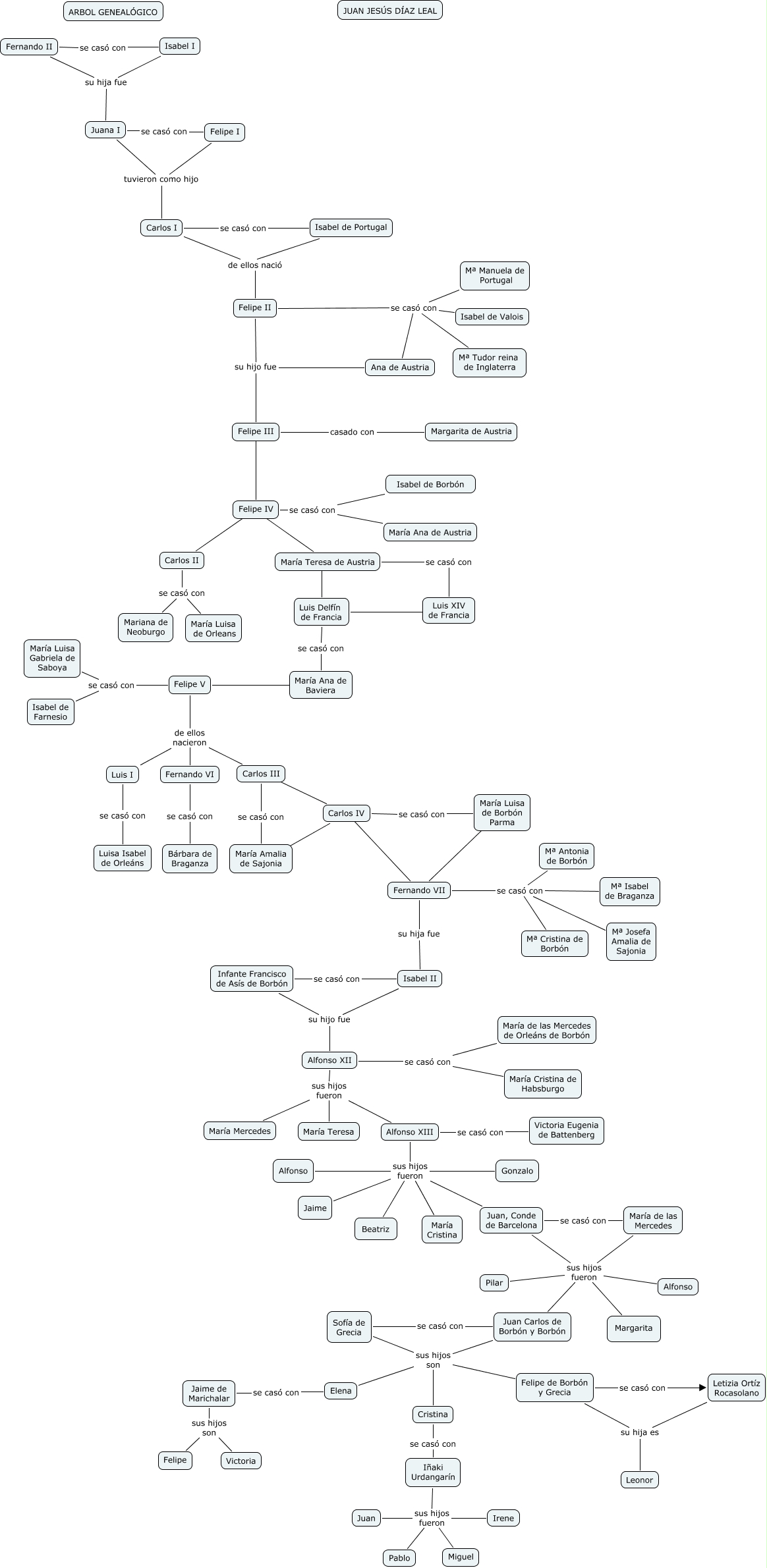
Este mapa conceptual tiene información relacionada a: 10.Juan Jesús Díaz Leal-Arbol Genealógico, Felipe V se casó con María Luisa Gabriela de Saboya, María de las Mercedes sus hijos fueron Alfonso, Felipe V de ellos nacieron Carlos III, Juan, Conde de Barcelona sus hijos fueron Juan Carlos de Borbón y Borbón, Sofía de Grecia sus hijos son Elena, Juan, Conde de Barcelona sus hijos fueron Alfonso, Juan, Conde de Barcelona se casó con María de las Mercedes, Alfonso XIII sus hijos fueron María Cristina, Alfonso XIII sus hijos fueron Alfonso, Fernando VI se casó con Bárbara de Braganza, Fernando VII se casó con Mª Cristina de Borbón, Iñaki Urdangarín sus hijos fueron Juan, Felipe II se casó con Mª Manuela de Portugal, Alfonso XIII sus hijos fueron Beatriz, María Teresa de Austria se casó con Luis XIV de Francia, Ana de Austria su hijo fue Felipe III, Felipe II se casó con Ana de Austria, Felipe III casado con Margarita de Austria, Juana I tuvieron como hijo Carlos I, Felipe III ???? Felipe IV