Warning:
JavaScript is turned OFF. None of the links on this page will work until it is reactivated.
If you need help turning JavaScript On, click here.
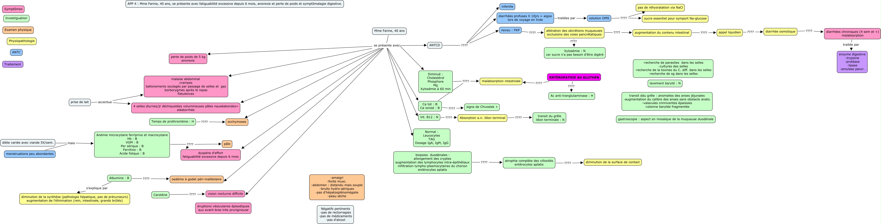
This Concept Map, created with IHMC CmapTools, has information related to: App 4 aller, Ca tot : B Ca ionisé : B ???? malabsorption intestinale, solution OMS ???? pas de réhysratation via NaCl, prise de lait accentue 4 selles diurnes/jr déchiquetées volumineuses pâles nauséabondes= stéatorrhée, Anémie microcytaire ferriprive et macrocytaire Hb : B VGM : B Per sérique : B Ferritine : B Acide folique : B ???? pâle, Mme Farine, 40 ans se présente avec Vit. B12 : N, diète variée avec viande 5X/sem. mais Anémie microcytaire ferriprive et macrocytaire Hb : B VGM : B Per sérique : B Ferritine : B Acide folique : B, Mme Farine, 40 ans se présente avec 4 selles diurnes/jr déchiquetées volumineuses pâles nauséabondes= stéatorrhée, diarrhées profuses X 10jrs = aigüe lors de voyage en Inde traitées par solution OMS, Anémie microcytaire ferriprive et macrocytaire Hb : B VGM : B Per sérique : B Ferritine : B Acide folique : B ???? dyspéne d'effort fatiguabilité excessive depuis 6 mois, augmentation du contenu intestinal ???? appel liquidien, Mme Farine, 40 ans se présente avec ANTCD, Albumine : B s'explique par diminution de la synthèse (pathologie hépatique, pas de précurseurs) augmentation de l'élimination (rein, intestinale, grands brûlés), altération des sécrétions muqueuses occlusions des voies pancrétatiques ???? augmentation du contenu intestinal, Ca tot : B Ca ionisé : B ???? signe de Chvostek +, Mme Farine, 40 ans se présente avec Diminué : Cholestérol Phosphore Mg Xylosémie à 60 min, menstruations peu abondantes mais Anémie microcytaire ferriprive et macrocytaire Hb : B VGM : B Per sérique : B Ferritine : B Acide folique : B, ENTÉROPATHIE AU GLUTHEN ???? malabsorption intestinale, Temps de prothrombine : H ???? ecchymoses, Vit. B12 : N ???? Absorption a.n. iléon terminal, Mme Farine, 40 ans se présente avec Normal : Leucocytes TAG Dosage IgA, IgM, IgG