Warning:
JavaScript is turned OFF. None of the links on this page will work until it is reactivated.
If you need help turning JavaScript On, click here.
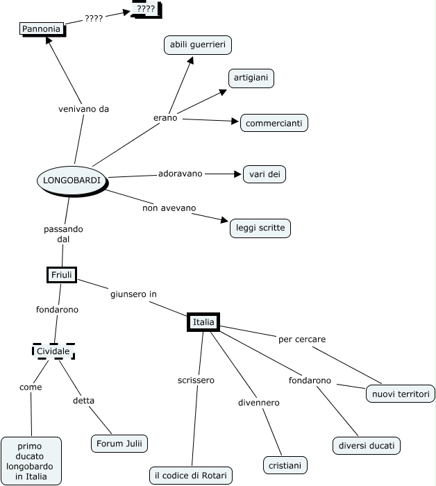
Questa Mappa Concettuale ha informazioni correlate a: I longobardi copia, LONGOBARDI erano artigiani, LONGOBARDI adoravano vari dei, LONGOBARDI passando dal Friuli, Friuli fondarono Cividale, LONGOBARDI erano commercianti, Italia scrissero il codice di Rotari, Friuli giunsero in Italia, Italia per cercare nuovi territori, nuovi territori fondarono diversi ducati, LONGOBARDI non avevano leggi scritte, Cividale come primo ducato longobardo in Italia, LONGOBARDI venivano da Pannonia, Cividale detta Forum Julii, Italia divennero cristiani, Italia fondarono diversi ducati, LONGOBARDI erano abili guerrieri, Pannonia ???? ????