Warning:
JavaScript is turned OFF. None of the links on this page will work until it is reactivated.
If you need help turning JavaScript On, click here.
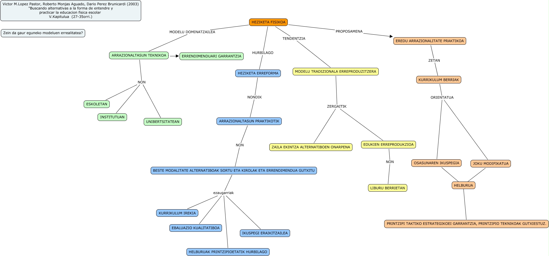
Este mapa conceptual tiene información relacionada a: eneko3, BESTE MODALITATE ALTERNATIBOAK SORTU ETA KIROLAK ETA ERRENDIMENDUA GUTXITU ezaugarriak HELBURUAK PRINTZIPIOETATIK HURBILAGO, MODELU TRADIZIONALA ERREPRODUZITZERA ZERGAITIK EDUKIEN ERREPRODUKZIOA, EREDU ARRAZIONALITATE PRAKTIKOA ZETAN KURRIKULUM BERRIAK, MODELU TRADIZIONALA ERREPRODUZITZERA ZERGAITIK ZAILA EKINTZA ALTERNATIBOEN ONARPENA, HEZIKETA FISIKOA HURBILAGO HEZIKETA ERREFORMA, ARRAZIONALTASUN PRAKTIKOTIK NON BESTE MODALITATE ALTERNATIBOAK SORTU ETA KIROLAK ETA ERRENDIMENDUA GUTXITU, EDUKIEN ERREPRODUKZIOA NON LIBURU BERRIETAN, KURRIKULUM BERRIAK ORIENTATUA JOKU MODIFIKATUA, HEZIKETA FISIKOA TENDENTZIA MODELU TRADIZIONALA ERREPRODUZITZERA, HEZIKETA FISIKOA MODELU DOMINATZAILEA ARRAZIONALTASUN TEKNIKOA