Warning:
JavaScript is turned OFF. None of the links on this page will work until it is reactivated.
If you need help turning JavaScript On, click here.
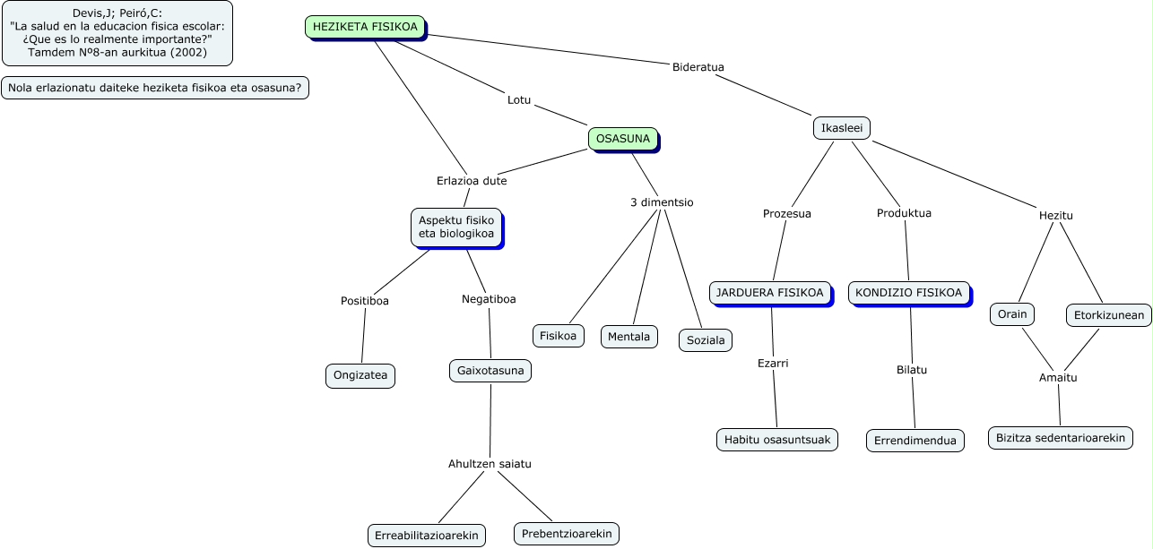
Este mapa conceptual tiene información relacionada a: jonan2, Orain Amaitu Etorkizunean, Ikasleei Hezitu Etorkizunean, HEZIKETA FISIKOA Lotu OSASUNA, HEZIKETA FISIKOA Erlazioa dute Aspektu fisiko eta biologikoa, OSASUNA 3 dimentsio Fisikoa, Gaixotasuna Ahultzen saiatu Erreabilitazioarekin, Ikasleei Hezitu Orain, Aspektu fisiko eta biologikoa Negatiboa Gaixotasuna, JARDUERA FISIKOA Ezarri Habitu osasuntsuak, HEZIKETA FISIKOA Bideratua Ikasleei