Warning:
JavaScript is turned OFF. None of the links on this page will work until it is reactivated.
If you need help turning JavaScript On, click here.
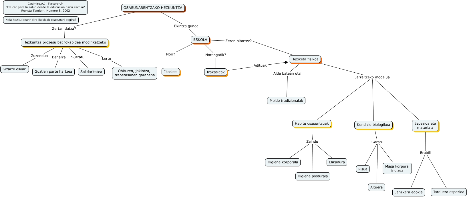
Este mapa conceptual tiene información relacionada a: jonan1, Espazioa eta materiala Erabili Jarduera espazioa, Heziketa fisikoa Jarraitzeko modelua Espazioa eta materiala, Kondizio biologikoa Garatu Masa korporal indizea, Hezkuntza prozesu bat jokabidea modifikatzeko Zuzendua Gizarte osoari, Hezkuntza prozesu bat jokabidea modifikatzeko Beharra Guztien parte hartzea, OSASUNARENTZAKO HEZKUNTZA Zertan datza? Hezkuntza prozesu bat jokabidea modifikatzeko, Habitu osasuntsuak Zaindu Elikadura, OSASUNARENTZAKO HEZKUNTZA Ekintza gunea ESKOLA, Irakasleak Adituak Heziketa fisikoa, Kondizio biologikoa Garatu Altuera