Warning:
JavaScript is turned OFF. None of the links on this page will work until it is reactivated.
If you need help turning JavaScript On, click here.
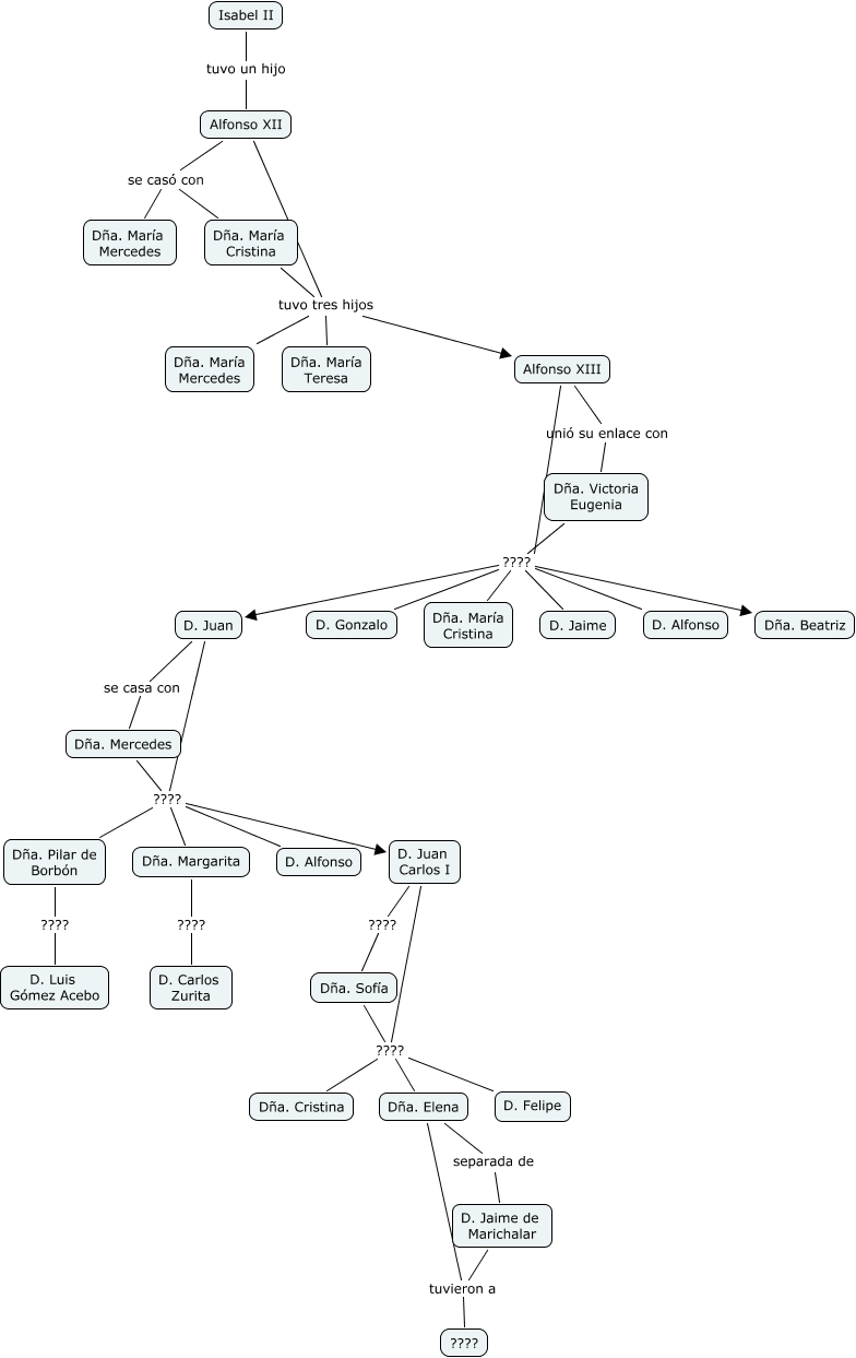
Este mapa conceptual tiene información relacionada a: reyes españa esther y cristina, Isabel II tuvo un hijo Alfonso XII, Dña. Victoria Eugenia ???? D. Juan, D. Juan se casa con Dña. Mercedes, Dña. Elena tuvieron a ????, Dña. Mercedes ???? Dña. Margarita, D. Juan ???? Dña. Pilar de Borbón, Alfonso XIII ???? Dña. Beatriz, Dña. María Cristina tuvo tres hijos Dña. María Teresa, D. Juan Carlos I ???? Dña. Elena, D. Juan Carlos I ???? D. Felipe