Warning:
JavaScript is turned OFF. None of the links on this page will work until it is reactivated.
If you need help turning JavaScript On, click here.
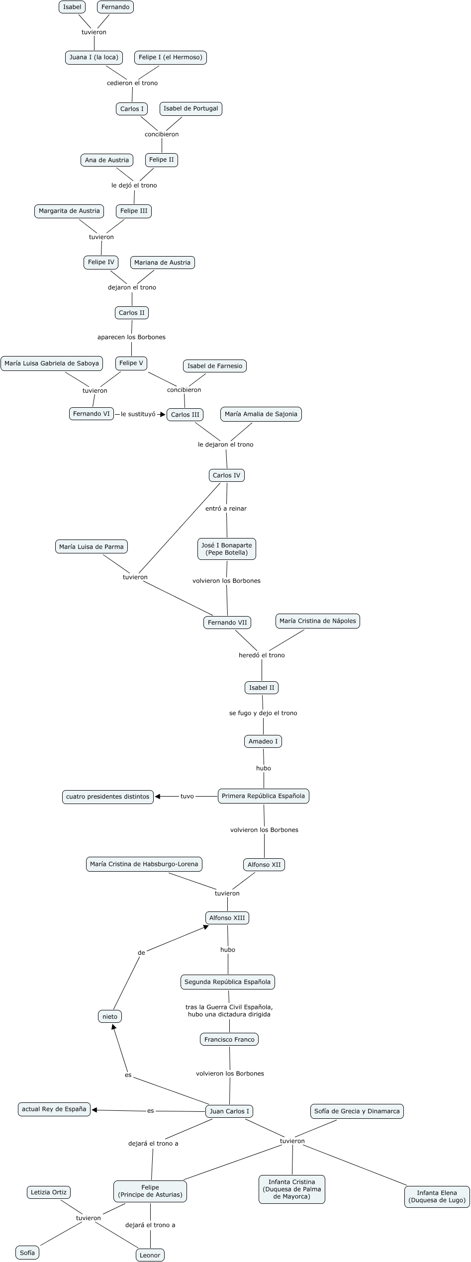
Este mapa conceptual tiene información relacionada a: 17.Carlos Rodríguez Daza-dinastía española, María Cristina de Habsburgo-Lorena tuvieron Alfonso XIII, Felipe V tuvieron Fernando VI, María Amalia de Sajonia le dejaron el trono Carlos IV, Fernando VI le sustituyó Carlos III, Fernando tuvieron Juana I (la loca), Primera República Española volvieron los Borbones Alfonso XII, María Luisa Gabriela de Saboya tuvieron Fernando VI, María Luisa de Parma tuvieron Fernando VII, Segunda República Española tras la Guerra Civil Española, hubo una dictadura dirigida Francisco Franco, Juan Carlos I dejará el trono a Felipe (Principe de Asturias), Carlos I concibieron Felipe II, Juana I (la loca) cedieron el trono Carlos I, Isabel de Portugal concibieron Felipe II, Letizia Ortiz tuvieron Sofía, Juan Carlos I tuvieron Infanta Cristina (Duquesa de Palma de Mayorca), Isabel II se fugo y dejo el trono Amadeo I, Alfonso XII tuvieron Alfonso XIII, Carlos III le dejaron el trono Carlos IV, Juan Carlos I es nieto, José I Bonaparte (Pepe Botella) volvieron los Borbones Fernando VII