Warning:
JavaScript is turned OFF. None of the links on this page will work until it is reactivated.
If you need help turning JavaScript On, click here.
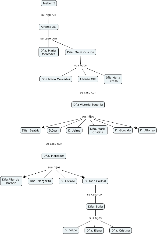
Este mapa conceptual tiene información relacionada a: 20.Pepe Romero Morales. Familia Real, Alfonso XIII se caso con Dña Victoria Eugenia, Dña. Maria Cristina sus hijos Alfonso XIII, Dña Victoria Eugenia sus hijos D.Juan, Dña. Sofia sus hijos D. Felipe, Dña. Maria Cristina sus hijos Dña Maria Teresa, Dña. Mercedes sus hijos Dña.Pilar de Borbon, Dña. Mercedes sus hijos D. Alfonso, Dña. Sofia sus hijos Dña. Cristina, Dña Victoria Eugenia sus hijos Dña. Beatriz, Dña. Maria Cristina sus hijos Dña Maria Mercedes, Alfonso XII se caso con Dña. Maria Cristina, Dña Victoria Eugenia sus hijos Dña. Maria Cristina, Alfonso XII se caso con Dña. Maria Mercedes, Dña. Sofia sus hijos Dña. Elena, D.Juan se caso con Dña. Mercedes, Dña Victoria Eugenia sus hijos D. Alfonso, Dña. Mercedes sus hijos D. Juan CarlosI, Dña. Mercedes sus hijos Dña. Margarita, Dña Victoria Eugenia sus hijos D. Jaime, Isabel II su hijo fue Alfonso XII