Warning:
JavaScript is turned OFF. None of the links on this page will work until it is reactivated.
If you need help turning JavaScript On, click here.
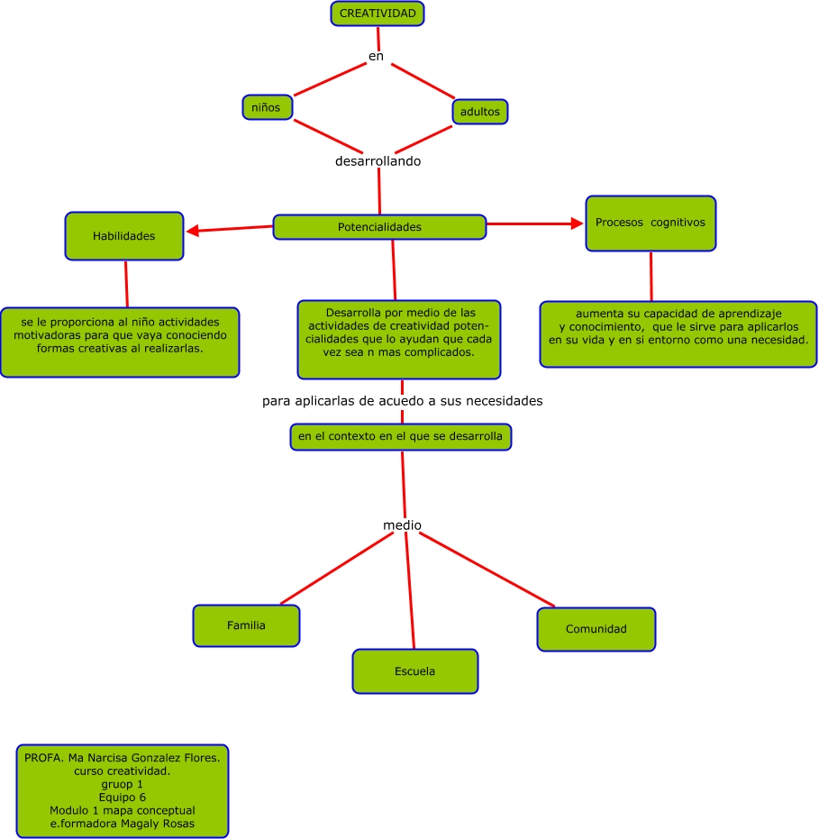
Este Cmap, tiene información relacionada con: Maria Oliva Lucena, CREATIVIDAD en adultos, niños desarrollando Potencialidades, Desarrolla por medio de las actividades de creatividad poten- cialidades que lo ayudan que cada vez sea n mas complicados. para aplicarlas de acuedo a sus necesidades en el contexto en el que se desarrolla, Habilidades ???? se le proporciona al niño actividades motivadoras para que vaya conociendo formas creativas al realizarlas., en el contexto en el que se desarrolla medio Familia, Procesos cognitivos ???? aumenta su capacidad de aprendizaje y conocimiento, que le sirve para aplicarlos en su vida y en si entorno como una necesidad., en el contexto en el que se desarrolla medio Comunidad, adultos desarrollando Potencialidades, Potencialidades Procesos cognitivos, Potencialidades ???? Habilidades, en el contexto en el que se desarrolla medio Escuela, Potencialidades ???? ????, CREATIVIDAD en niños