Warning:
JavaScript is turned OFF. None of the links on this page will work until it is reactivated.
If you need help turning JavaScript On, click here.
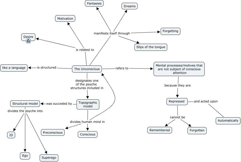
This Concept Map, created with IHMC CmapTools, has information related to: The Unconscious, Mental processes/motives that are not subject of conscious attention because they are Repressed, The Unconscious refers to Mental processes/motives that are not subject of conscious attention, Topographic model divides human mind in Conscious, Structural model divides the psyche into Superego, The Unconscious is related to Desire, The Unconscious manifests itself through Dreams, The Unconscious designates one of the psychic structures included in Topographic model, The Unconscious is related to Motivation, Topographic model was succeded by Structural model, Repressed and acted upon Automatically, The Unconscious is structured like a language, Topographic model divides human mind in Preconscious, Repressed cannot be Remembered, The Unconscious manifests itself through Forgetting, Repressed cannot be Forgotten, Topographic model divides human mind in The Unconscious, The Unconscious manifests itself through Slips of the tongue, Structural model divides the psyche into Ego, The Unconscious manifests itself through Fantasies, Structural model divides the psyche into ID