Warning:
JavaScript is turned OFF. None of the links on this page will work until it is reactivated.
If you need help turning JavaScript On, click here.
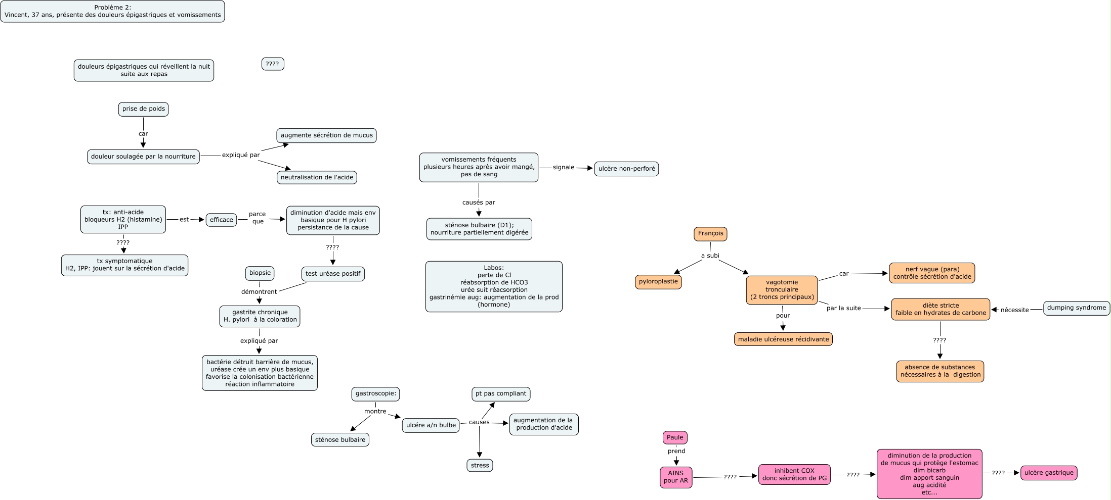
This Concept Map, created with IHMC CmapTools, has information related to: app2 final, dumping syndrome nécessite diète stricte faible en hydrates de carbone, vagotomie tronculaire (2 troncs principaux) pour maladie ulcéreuse récidivante, vomissements fréquents plusieurs heures après avoir mangé, pas de sang signale ulcère non-perforé, diminution d'acide mais env basique pour H pylori persistance de la cause ???? test uréase positif, diminution de la production de mucus qui protège l'estomac dim bicarb dim apport sanguin aug acidité etc... ???? ulcère gastrique, vagotomie tronculaire (2 troncs principaux) par la suite diète stricte faible en hydrates de carbone, AINS pour AR ???? inhibent COX donc sécrétion de PG, ulcére a/n bulbe causes pt pas compliant, vagotomie tronculaire (2 troncs principaux) car nerf vague (para) contrôle sécrétion d'acide, diète stricte faible en hydrates de carbone ???? absence de substances nécessaires à la digestion, François a subi pyloroplastie, François a subi vagotomie tronculaire (2 troncs principaux), ulcére a/n bulbe causes stress, inhibent COX donc sécrétion de PG ???? diminution de la production de mucus qui protège l'estomac dim bicarb dim apport sanguin aug acidité etc..., gastroscopie: montre ulcére a/n bulbe, ulcére a/n bulbe causes augmentation de la production d'acide, vomissements fréquents plusieurs heures après avoir mangé, pas de sang causés par sténose bulbaire (D1); nourriture partiellement digérée, gastroscopie: montre sténose bulbaire, douleur soulagée par la nourriture expliqué par neutralisation de l'acide, douleur soulagée par la nourriture expliqué par augmente sécrétion de mucus