Warning:
JavaScript is turned OFF. None of the links on this page will work until it is reactivated.
If you need help turning JavaScript On, click here.
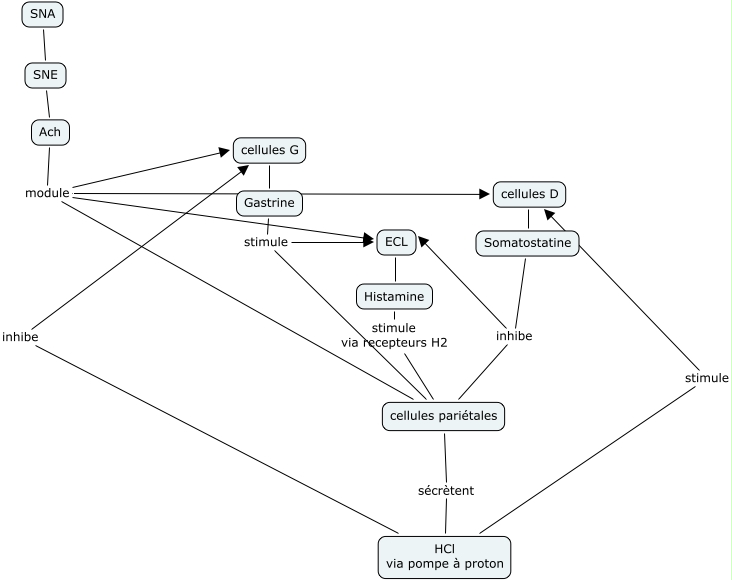
This Concept Map, created with IHMC CmapTools, has information related to: app 3 naif 2, HCl via pompe à proton stimule cellules D, SNE Ach, Ach module ECL, Ach module cellules pariétales, cellules D Somatostatine, ECL Histamine, HCl via pompe à proton inhibe cellules G, Somatostatine inhibe cellules pariétales, Somatostatine inhibe ECL, cellules pariétales sécrètent HCl via pompe à proton, Gastrine stimule ECL, Ach module cellules G, Histamine stimule via recepteurs H2 cellules pariétales, Gastrine stimule cellules pariétales, cellules G Gastrine, Ach module cellules D, SNA SNE