Warning:
JavaScript is turned OFF. None of the links on this page will work until it is reactivated.
If you need help turning JavaScript On, click here.
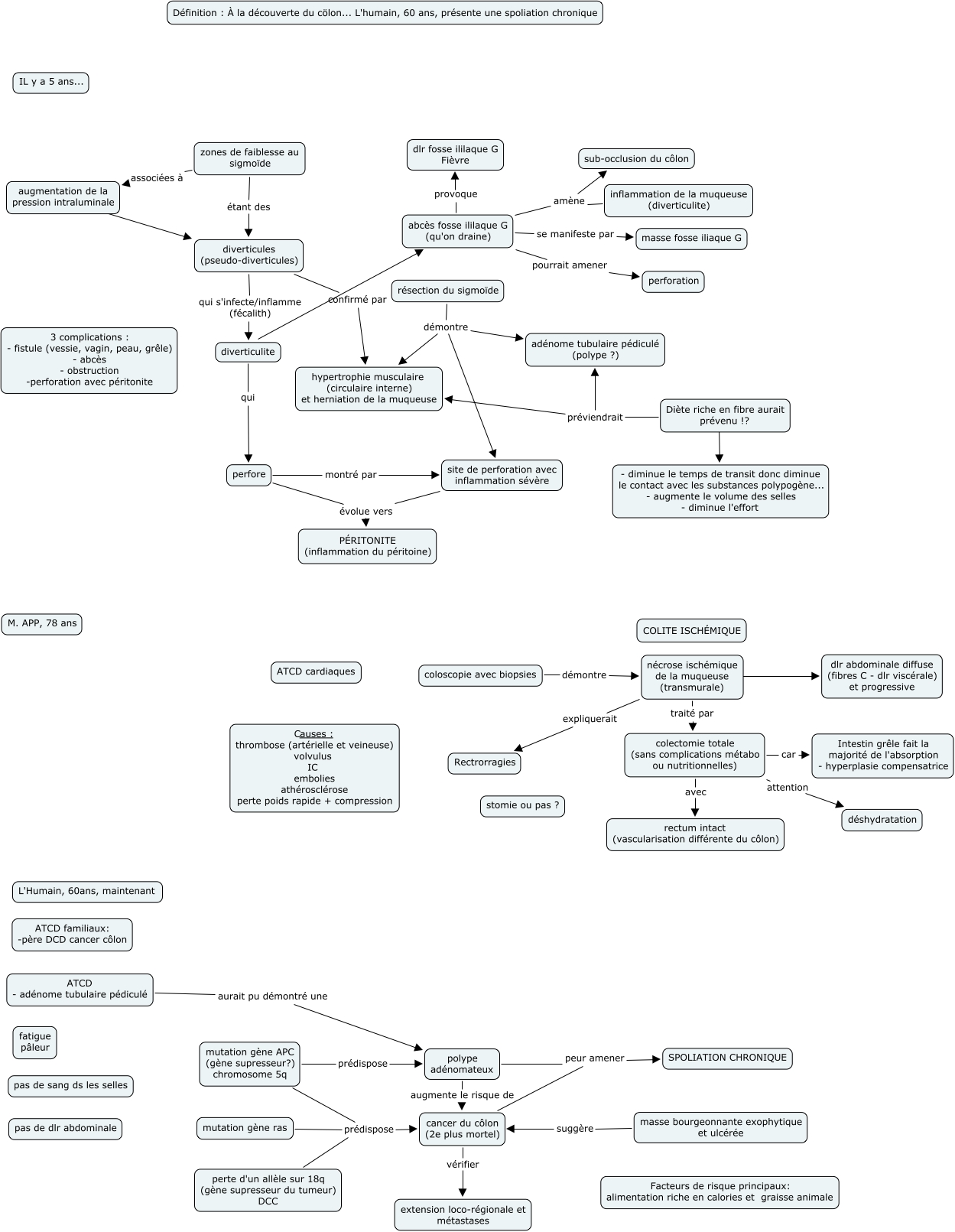
This Concept Map, created with IHMC CmapTools, has information related to: app3-naif, nécrose ischémique de la muqueuse (transmurale) expliquerait Rectrorragies, cancer du côlon (2e plus mortel) peur amener SPOLIATION CHRONIQUE, colectomie totale (sans complications métabo ou nutritionnelles) car Intestin grêle fait la majorité de l'absorption - hyperplasie compensatrice, mutation gène ras prédispose cancer du côlon (2e plus mortel), colectomie totale (sans complications métabo ou nutritionnelles) attention déshydratation, inflammation de la muqueuse (diverticulite) amène sub-occlusion du côlon, diverticulite ???? abcès fosse ililaque G (qu'on draine), Diète riche en fibre aurait prévenu !? préviendrait hypertrophie musculaire (circulaire interne) et herniation de la muqueuse, site de perforation avec inflammation sévère évolue vers PÉRITONITE (inflammation du péritoine), abcès fosse ililaque G (qu'on draine) provoque dlr fosse ililaque G Fièvre, résection du sigmoïde démontre site de perforation avec inflammation sévère, perfore évolue vers PÉRITONITE (inflammation du péritoine), abcès fosse ililaque G (qu'on draine) se manifeste par masse fosse iliaque G, augmentation de la pression intraluminale ???? diverticules (pseudo-diverticules), mutation gène APC (gène supresseur?) chromosome 5q prédispose polype adénomateux, ATCD - adénome tubulaire pédiculé aurait pu démontré une polype adénomateux, diverticules (pseudo-diverticules) qui s'infecte/inflamme (fécalith) diverticulite, colectomie totale (sans complications métabo ou nutritionnelles) avec rectum intact (vascularisation différente du côlon), perfore montré par site de perforation avec inflammation sévère, abcès fosse ililaque G (qu'on draine) pourrait amener perforation