Warning:
JavaScript is turned OFF. None of the links on this page will work until it is reactivated.
If you need help turning JavaScript On, click here.
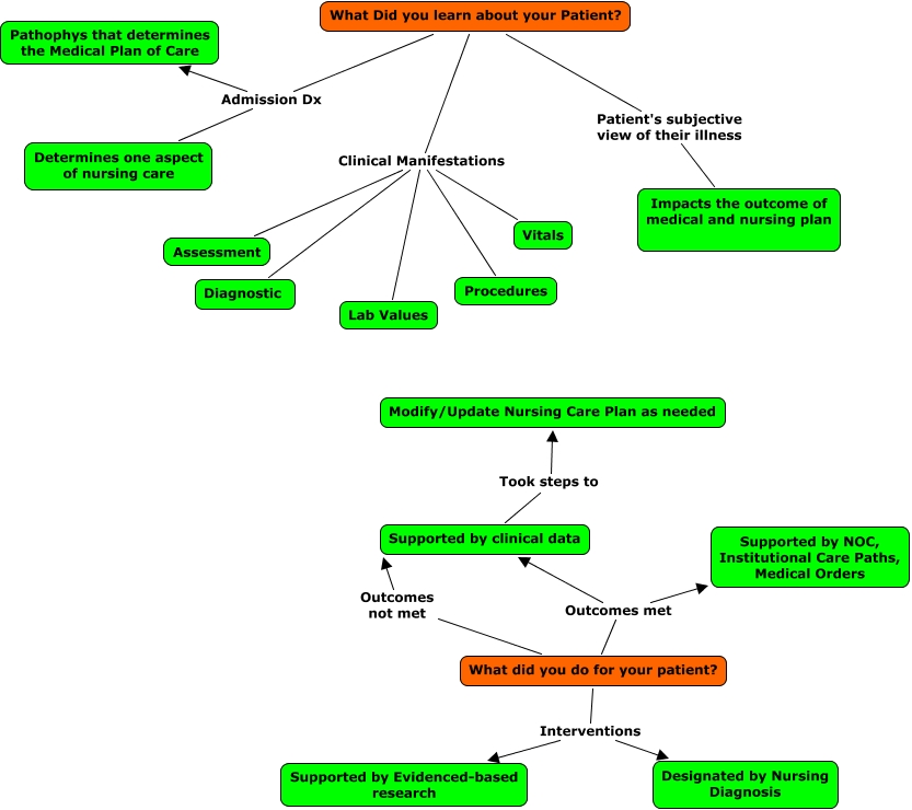
This Concept Map, created with IHMC CmapTools, has information related to: Presentation for Frontloading 2, What Did you learn about your Patient? Clinical Manifestations Vitals, What did you do for your patient? Interventions Designated by Nursing Diagnosis, Supported by clinical data Took steps to Modify/Update Nursing Care Plan as needed, What Did you learn about your Patient? Patient's subjective view of their illness Impacts the outcome of medical and nursing plan, What Did you learn about your Patient? Clinical Manifestations Assessment, What Did you learn about your Patient? Clinical Manifestations Procedures, What Did you learn about your Patient? Admission Dx Determines one aspect of nursing care, What Did you learn about your Patient? Clinical Manifestations Diagnostic, What did you do for your patient? Outcomes met Supported by NOC, Institutional Care Paths, Medical Orders, What did you do for your patient? Outcomes met Supported by clinical data, What Did you learn about your Patient? Admission Dx Pathophys that determines the Medical Plan of Care, What did you do for your patient? Outcomes not met Supported by clinical data, What did you do for your patient? Interventions Supported by Evidenced-based research, What Did you learn about your Patient? Clinical Manifestations Lab Values