Warning:
JavaScript is turned OFF. None of the links on this page will work until it is reactivated.
If you need help turning JavaScript On, click here.
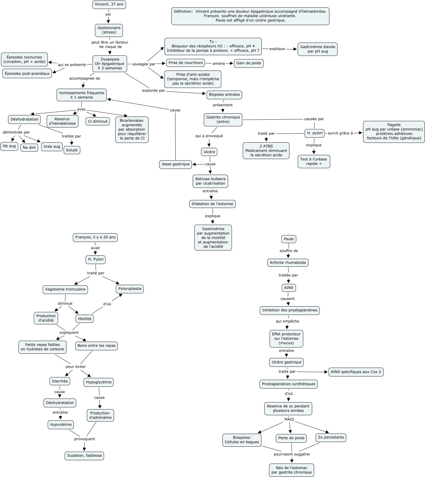
This Concept Map, created with IHMC CmapTools, has information related to: app 2 naïf, Arthrite rhumatoïde traitée par AINS, H. pylori explique Test à l'uréase rapide +, Ulcère gastrique traité par Prostaglandines synthétiques, Motilité expliquent Petits repas faibles en hydrates de carbone, H. pylori traité par 2 ATBS Médicament diminuant la sécrétion acide, Vomissements fréquents X 1 semaine avec Absence d'hématémèse, Inhibition des prostaglandines qui empêche Effet protecteur sur l'estomac (mucus), Vomissements fréquents X 1 semaine avec Bicarbonates augmentés par absorption pour réquilibrer la perte de Cl, Vincent, 37 ans est Gestionnaire (stress), Dyspepsie Dlr épigastrique X 3 semaines soulagée par Tx : Bloqueur des récepteurs H2 : - efficace, pH 4 Inhibiteur de la pompe à protons: + efficace, pH 7, AINS causent Inhibition des prostaglandines, Perte de poids pourraient suggérer Néo de l'estomac par gastrite chronique, Sx persistants pourraient suggérer Néo de l'estomac par gastrite chronique, Motilité d'oû Pyloroplastie, Absence de sx pendant plusieurs années MAIS Biospsies: Cellules en bagues, Boire entre les repas pour éviter Hypoglycémie, Effet protecteur sur l'estomac (mucus) entraîne Ulcère gastrique, Hypvolémie provoquent Sudation, faiblesse, Sténose bulbaire par cicatrisation entraîne Dilatation de l'estomac, H. pylori survit grâce à flagelle pH aug par uréase (ammoniac) protéines adhésives facteurs de l'hôte (génétique)