Warning:
JavaScript is turned OFF. None of the links on this page will work until it is reactivated.
If you need help turning JavaScript On, click here.
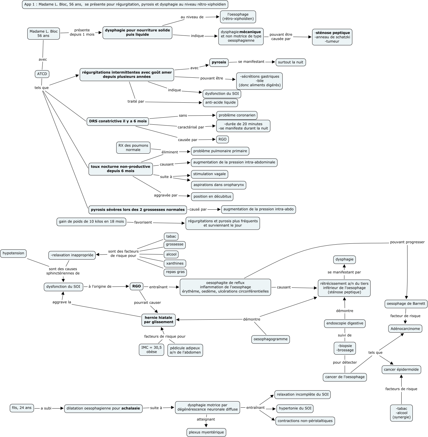
This Concept Map, created with IHMC CmapTools, has information related to: App 1 final!, dysphagie pour nourriture solide puis liquide indique dysphagie mécanique et non motrice de type oesophagienne, pédicule adipeux a/n de l'abdomen facteurs de risque pour hernie hiatale par glissement, DRS constrictive il y a 6 mois sans problème coronarien, oesophagogramme démontre rétrécissement a/n du tiers inférieur de l'oesophage (sténose peptique), rétrécissement a/n du tiers inférieur de l'oesophage (sténose peptique) se manifestant par dysphagie, ATCD tels que régurgitations intermittentes avec goût amer depuis plusieurs années, toux nocturne non-productive depuis 6 mois suite à aspirations dans oropharynx, -biopsie -brossage pour détecter cancer de l'oesophage, hypotension sont des causes sphinctériennes de dysfonction du SOI, -relaxation inappropriée sont des causes sphinctériennes de dysfonction du SOI, régurgitations intermittentes avec goût amer depuis plusieurs années traité par anti-acide liquide, ATCD tels que pyrosis sévères lors des 2 grossesses normales, cancer de l'oesophage tels que cancer épidermoïde, dilatation oesophagienne pour achalasie suite à dysphagie motrice par dégénérescence neuronale diffuse, toux nocturne non-productive depuis 6 mois suite à stimulation vagale, cancer de l'oesophage tels que Adénocarcinome, endoscopie digestive démontre rétrécissement a/n du tiers inférieur de l'oesophage (sténose peptique), dysphagie motrice par dégénérescence neuronale diffuse entraînant relaxation incomplète du SOI, ATCD tels que toux nocturne non-productive depuis 6 mois, oesophage de Barrett facteur de risque Adénocarcinome