Warning:
JavaScript is turned OFF. None of the links on this page will work until it is reactivated.
If you need help turning JavaScript On, click here.
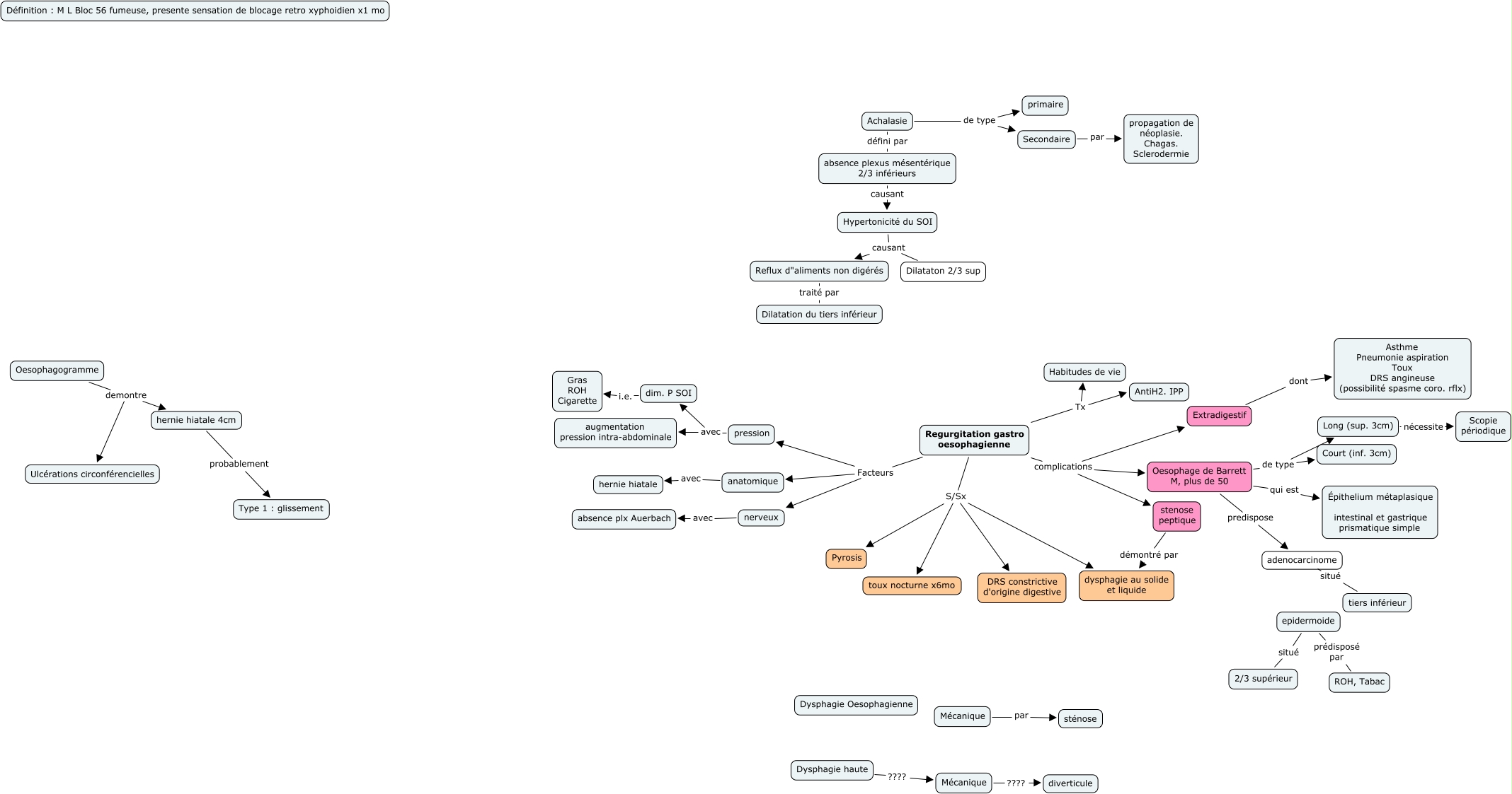
This Concept Map, created with IHMC CmapTools, has information related to: app1, pression avec augmentation pression intra-abdominale, Secondaire par propagation de néoplasie. Chagas. Sclerodermie, Oesophage de Barrett M, plus de 50 de type Long (sup. 3cm), adenocarcinome situé tiers inférieur, Regurgitation gastro oesophagienne Tx Habitudes de vie, Oesophagogramme demontre hernie hiatale 4cm, Mécanique ???? diverticule, Regurgitation gastro oesophagienne complications stenose peptique, Hypertonicité du SOI causant Reflux d"aliments non digérés, pression avec dim. P SOI, hernie hiatale 4cm probablement Type 1 : glissement, dim. P SOI i.e. Gras ROH Cigarette, Achalasie de type primaire, Mécanique par sténose, Dysphagie haute ???? Mécanique, Regurgitation gastro oesophagienne Facteurs anatomique, Oesophage de Barrett M, plus de 50 predispose adenocarcinome, Regurgitation gastro oesophagienne Facteurs pression, Regurgitation gastro oesophagienne S/Sx dysphagie au solide et liquide, Oesophagogramme demontre Ulcérations circonférencielles