Warning:
JavaScript is turned OFF. None of the links on this page will work until it is reactivated.
If you need help turning JavaScript On, click here.
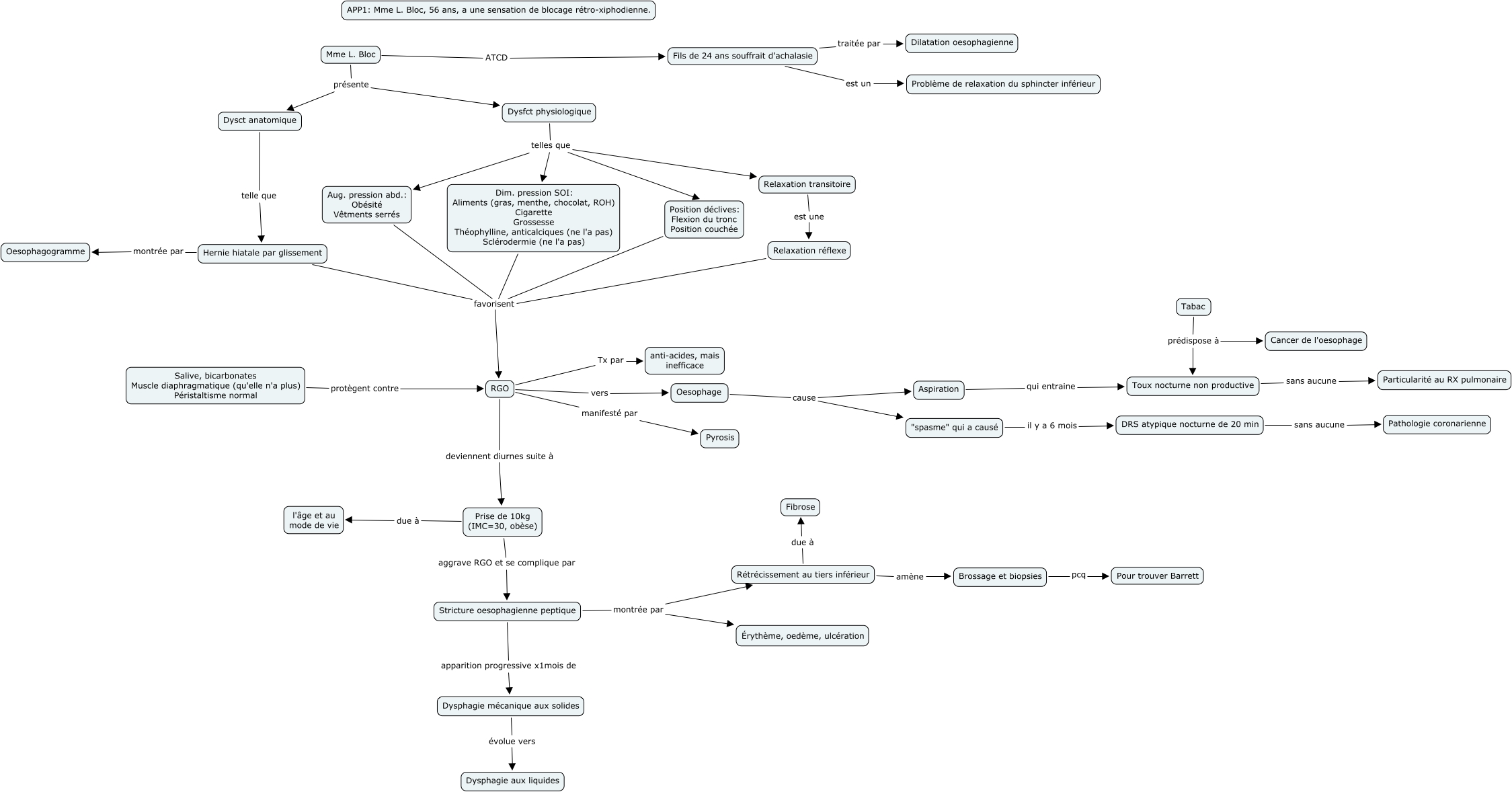
This Concept Map, created with IHMC CmapTools, has information related to: APP1-retour, RGO vers Oesophage, Hernie hiatale par glissement montrée par Oesophagogramme, Dim. pression SOI: Aliments (gras, menthe, chocolat, ROH) Cigarette Grossesse Théophylline, anticalciques (ne l'a pas) Sclérodermie (ne l'a pas) favorisent RGO, RGO deviennent diurnes suite à Prise de 10kg (IMC=30, obèse), Prise de 10kg (IMC=30, obèse) due à l'âge et au mode de vie, Dysct anatomique telle que Hernie hiatale par glissement, Rétrécissement au tiers inférieur amène Brossage et biopsies, Tabac prédispose à Cancer de l'oesophage, RGO Tx par anti-acides, mais inefficace, Mme L. Bloc ATCD Fils de 24 ans souffrait d'achalasie, Dysfct physiologique telles que Relaxation transitoire, Mme L. Bloc présente Dysct anatomique, Hernie hiatale par glissement favorisent RGO, Dysphagie mécanique aux solides évolue vers Dysphagie aux liquides, Stricture oesophagienne peptique montrée par Rétrécissement au tiers inférieur, Position déclives: Flexion du tronc Position couchée favorisent RGO, Dysfct physiologique telles que Aug. pression abd.: Obésité Vêtments serrés, Relaxation réflexe favorisent RGO, Stricture oesophagienne peptique apparition progressive x1mois de Dysphagie mécanique aux solides, Relaxation transitoire est une Relaxation réflexe