Warning:
JavaScript is turned OFF. None of the links on this page will work until it is reactivated.
If you need help turning JavaScript On, click here.
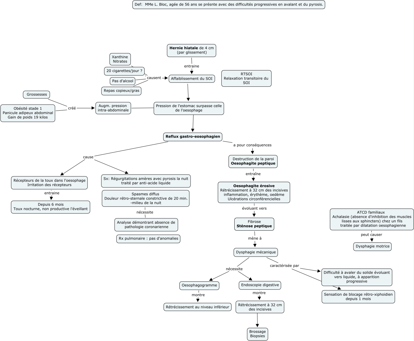
This Concept Map, created with IHMC CmapTools, has information related to: APP 1 - retour, Dysphagie mécanique nécessite Endoscopie digestive, Oesophagite érosive Rétrécissement à 32 cm des incisives inflammation, érythème, oedème Ulcérations circonférencielles évoluant vers Fibrose Sténose peptique, Grossesses créé Augm. pression intra-abdominale, Dysphagie mécanique caractérisée par Difficulté à avaler du solide évoluant vers liquide, à apparition progressive, Repas copieux/gras causent Affaiblissement du SOI, Affaiblissement du SOI ???? Pression de l'estomac surpasse celle de l'oesophage, Dysphagie mécanique nécessite Oesophagogramme, Fibrose Sténose peptique mène à Dysphagie mécanique, Xanthine Nitrates causent Affaiblissement du SOI, 20 cigarettes/jour ? causent Affaiblissement du SOI, Rétrécissement à 32 cm des incisives ???? Brossage Biopsies, Oesophagogramme montre Rétrécissement au niveau inférieur, Pression de l'estomac surpasse celle de l'oesophage ???? Reflux gastro-eosophagien, Reflux gastro-eosophagien cause Sx: Régurgitations amères avec pyrosis la nuit traité par anti-acide liquide, Reflux gastro-eosophagien a pour conséquences Destruction de la paroi Oesophagite peptique, Spasmes diffus Douleur rétro-sternale constrictive de 20 min. -milieu de la nuit nécessite Analyse démontrant absence de pathologie coronarienne, ATCD familiaux Achalasie (absence d'inhibition des muscles lisses aux sphincters) chez un fils traitée par dilatation oesophagienne peut causer Dysphagie motrice, Dysphagie mécanique caractérisée par Sensation de blocage rétro-xiphoidien depuis 1 mois, Destruction de la paroi Oesophagite peptique entraîne Oesophagite érosive Rétrécissement à 32 cm des incisives inflammation, érythème, oedème Ulcérations circonférencielles, Augm. pression intra-abdominale ???? Pression de l'estomac surpasse celle de l'oesophage