Warning:
JavaScript is turned OFF. None of the links on this page will work until it is reactivated.
If you need help turning JavaScript On, click here.
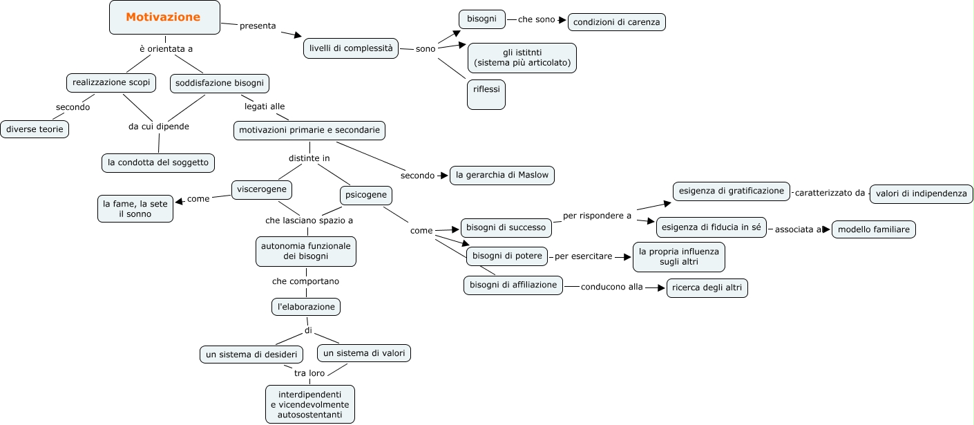
Questa Mappa Concettuale ha informazioni correlate a: La motivazione, motivazioni primarie e secondarie distinte in psicogene, bisogni di successo per rispondere a esigenza di gratificazione, bisogni di successo per rispondere a esigenza di fiducia in sé, esigenza di gratificazione caratterizzato da valori di indipendenza, bisogni che sono condizioni di carenza, realizzazione scopi è orientata a soddisfazione bisogni, l'elaborazione di un sistema di valori, viscerogene come la fame, la sete il sonno, motivazioni primarie e secondarie secondo la gerarchia di Maslow, realizzazione scopi secondo diverse teorie