Warning:
JavaScript is turned OFF. None of the links on this page will work until it is reactivated.
If you need help turning JavaScript On, click here.
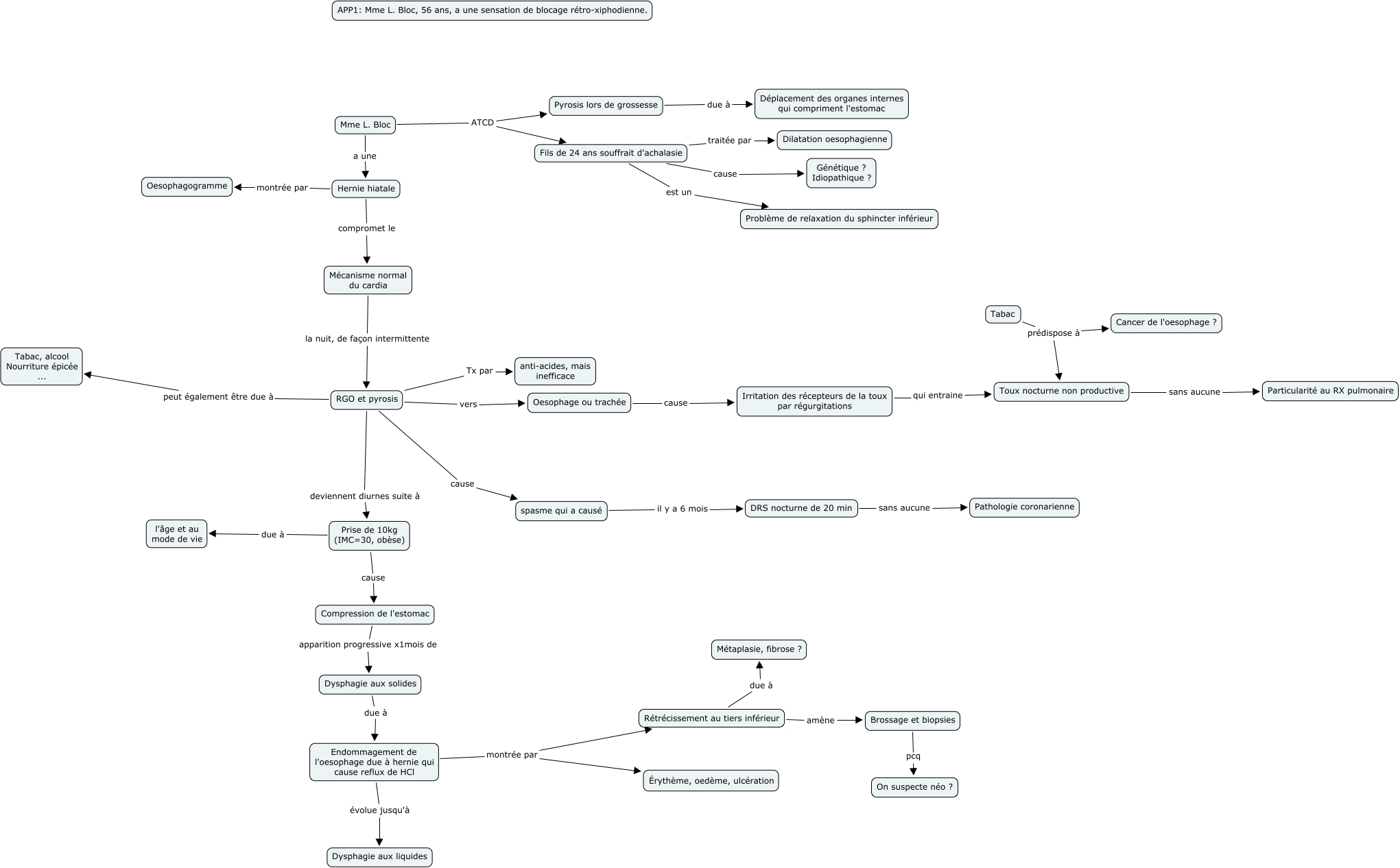
This Concept Map, created with IHMC CmapTools, has information related to: APP1, Fils de 24 ans souffrait d'achalasie cause Génétique ? Idiopathique ?, Hernie hiatale montrée par Oesophagogramme, RGO et pyrosis vers Oesophage ou trachée, Hernie hiatale compromet le Mécanisme normal du cardia, Mécanisme normal du cardia la nuit, de façon intermittente RGO et pyrosis, Prise de 10kg (IMC=30, obèse) due à l'âge et au mode de vie, RGO et pyrosis deviennent diurnes suite à Prise de 10kg (IMC=30, obèse), Rétrécissement au tiers inférieur amène Brossage et biopsies, Tabac prédispose à Cancer de l'oesophage ?, Mme L. Bloc ATCD Fils de 24 ans souffrait d'achalasie, RGO et pyrosis Tx par anti-acides, mais inefficace, Endommagement de l'oesophage due à hernie qui cause reflux de HCl évolue jusqu'à Dysphagie aux liquides, RGO et pyrosis cause spasme qui a causé, Mme L. Bloc ATCD Pyrosis lors de grossesse, RGO et pyrosis peut également être due à Tabac, alcool Nourriture épicée ..., Endommagement de l'oesophage due à hernie qui cause reflux de HCl montrée par Rétrécissement au tiers inférieur, Pyrosis lors de grossesse due à Déplacement des organes internes qui compriment l'estomac, Brossage et biopsies pcq On suspecte néo ?, Compression de l'estomac apparition progressive x1mois de Dysphagie aux solides, Fils de 24 ans souffrait d'achalasie traitée par Dilatation oesophagienne