Warning:
JavaScript is turned OFF. None of the links on this page will work until it is reactivated.
If you need help turning JavaScript On, click here.
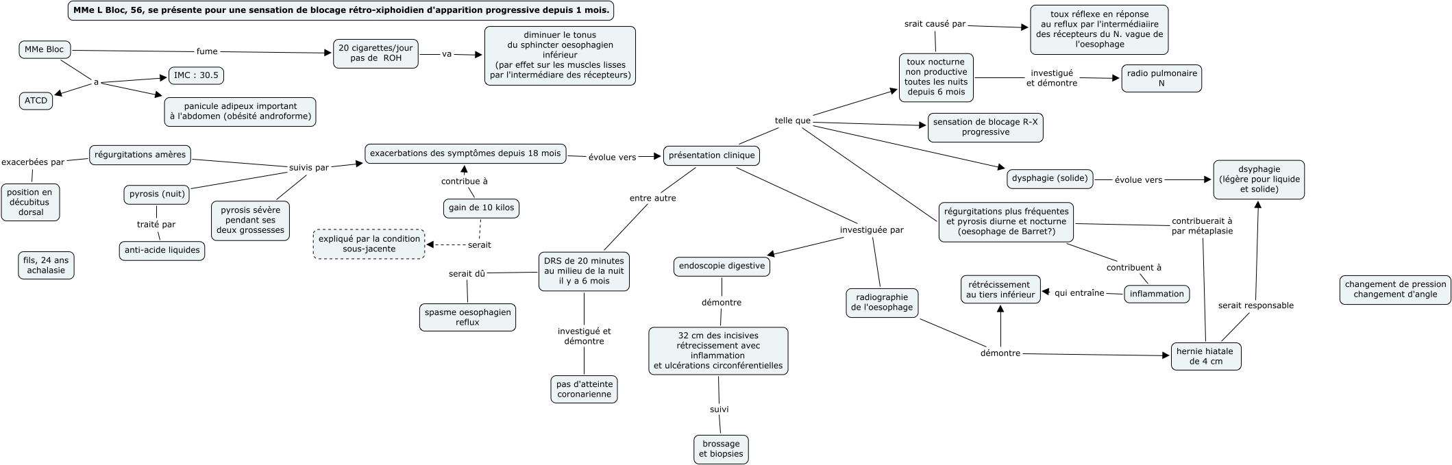
This Concept Map, created with IHMC CmapTools, has information related to: app 1 - brouillon -, régurgitations plus fréquentes et pyrosis diurne et nocturne (oesophage de Barret?) contribuent à inflammation, présentation clinique telle que régurgitations plus fréquentes et pyrosis diurne et nocturne (oesophage de Barret?), présentation clinique telle que sensation de blocage R-X progressive, gain de 10 kilos serait expliqué par la condition sous-jacente, présentation clinique entre autre DRS de 20 minutes au milieu de la nuit il y a 6 mois, régurgitations amères exacerbées par position en décubitus dorsal, pyrosis (nuit) suivis par exacerbations des symptômes depuis 18 mois, 20 cigarettes/jour pas de ROH va diminuer le tonus du sphincter oesophagien inférieur (par effet sur les muscles lisses par l'intermédiare des récepteurs), exacerbations des symptômes depuis 18 mois évolue vers présentation clinique, endoscopie digestive démontre 32 cm des incisives rétrecissement avec inflammation et ulcérations circonférentielles, DRS de 20 minutes au milieu de la nuit il y a 6 mois serait dû spasme oesophagien reflux, inflammation qui entraîne rétrécissement au tiers inférieur, MMe Bloc a ATCD, radiographie de l'oesophage démontre rétrécissement au tiers inférieur, présentation clinique investiguée par endoscopie digestive, MMe Bloc a IMC : 30.5, hernie hiatale de 4 cm serait responsable dsyphagie (légère pour liquide et solide), pyrosis sévère pendant ses deux grossesses suivis par exacerbations des symptômes depuis 18 mois, régurgitations plus fréquentes et pyrosis diurne et nocturne (oesophage de Barret?) contribuerait à par métaplasie hernie hiatale de 4 cm, présentation clinique telle que toux nocturne non productive toutes les nuits depuis 6 mois