Warning:
JavaScript is turned OFF. None of the links on this page will work until it is reactivated.
If you need help turning JavaScript On, click here.
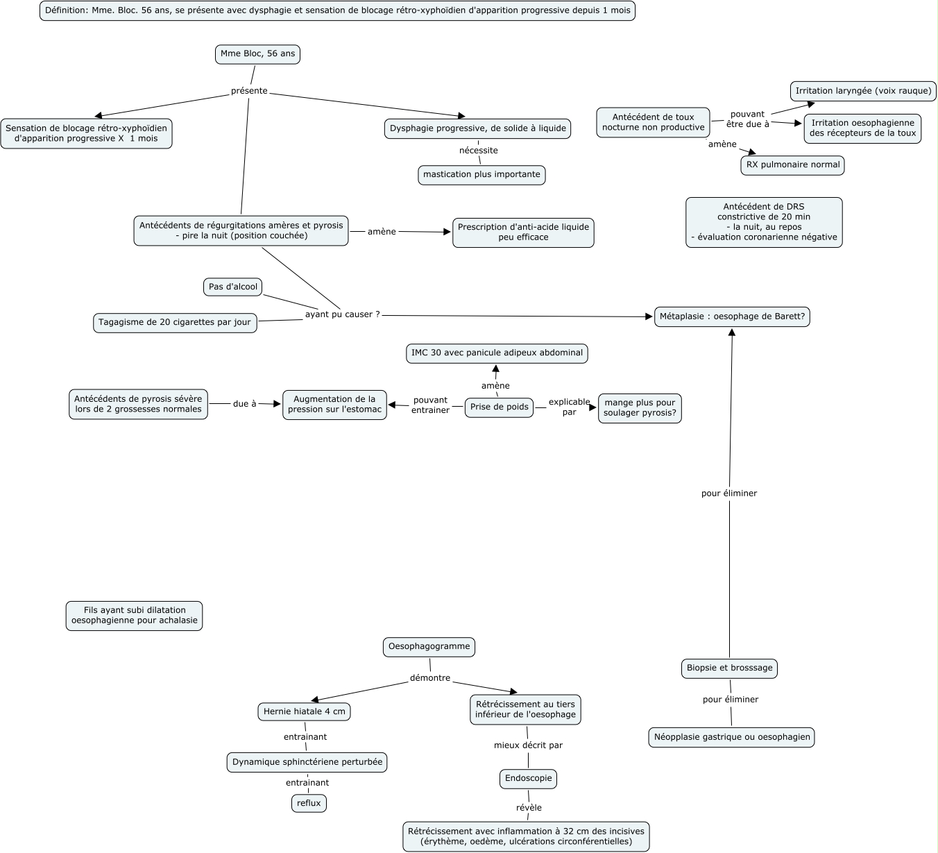
This Concept Map, created with IHMC CmapTools, has information related to: aller 1, Endoscopie révèle Rétrécissement avec inflammation à 32 cm des incisives (érythème, oedème, ulcérations circonférentielles), Antécédents de régurgitations amères et pyrosis - pire la nuit (position couchée) amène Prescription d'anti-acide liquide peu efficace, Oesophagogramme démontre Hernie hiatale 4 cm, Mme Bloc, 56 ans présente Sensation de blocage rétro-xyphoïdien d'apparition progressive X 1 mois, Antécédents de pyrosis sévère lors de 2 grossesses normales due à Augmentation de la pression sur l'estomac, Antécédent de toux nocturne non productive pouvant être due à Irritation oesophagienne des récepteurs de la toux, Dynamique sphinctériene perturbée entrainant reflux, Oesophagogramme démontre Rétrécissement au tiers inférieur de l'oesophage, Hernie hiatale 4 cm entrainant Dynamique sphinctériene perturbée, Antécédent de toux nocturne non productive pouvant être due à Irritation laryngée (voix rauque), Mme Bloc, 56 ans présente Antécédents de régurgitations amères et pyrosis - pire la nuit (position couchée), Biopsie et brosssage pour éliminer Métaplasie : oesophage de Barett?, Mme Bloc, 56 ans présente Dysphagie progressive, de solide à liquide, Antécédents de régurgitations amères et pyrosis - pire la nuit (position couchée) ayant pu causer ? Métaplasie : oesophage de Barett?, Pas d'alcool ayant pu causer ? Métaplasie : oesophage de Barett?, Tagagisme de 20 cigarettes par jour ayant pu causer ? Métaplasie : oesophage de Barett?, Prise de poids pouvant entrainer Augmentation de la pression sur l'estomac, Dysphagie progressive, de solide à liquide nécessite mastication plus importante, Biopsie et brosssage pour éliminer Néopplasie gastrique ou oesophagien, Rétrécissement au tiers inférieur de l'oesophage mieux décrit par Endoscopie