Warning:
JavaScript is turned OFF. None of the links on this page will work until it is reactivated.
If you need help turning JavaScript On, click here.
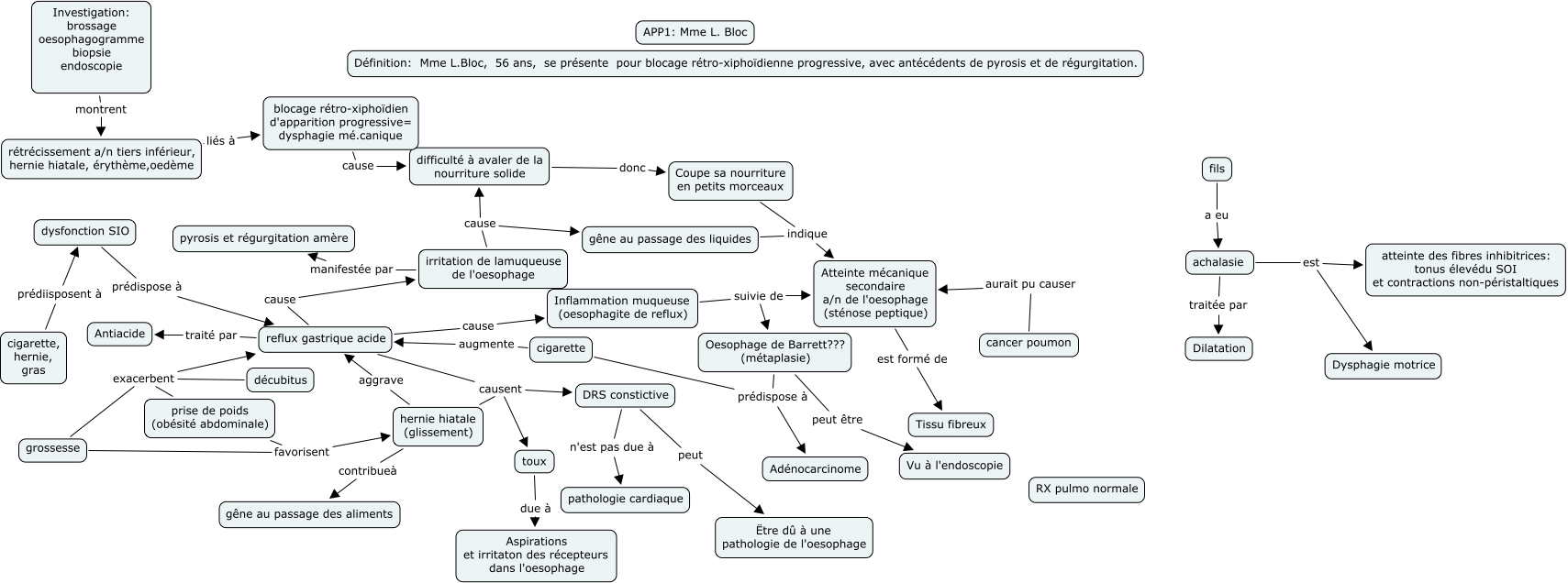
This Concept Map, created with IHMC CmapTools, has information related to: APP 1, achalasie traitée par Dilatation, irritation de lamuqueuse de l'oesophage cause difficulté à avaler de la nourriture solide, cigarette prédispose à Adénocarcinome, fils a eu achalasie, grossesse favorisent hernie hiatale (glissement), cigarette, hernie, gras prédiisposent à dysfonction SIO, Inflammation muqueuse (oesophagite de reflux) suivie de Atteinte mécanique secondaire a/n de l'oesophage (sténose peptique), Atteinte mécanique secondaire a/n de l'oesophage (sténose peptique) est formé de Tissu fibreux, hernie hiatale (glissement) contribueà gêne au passage des aliments, prise de poids (obésité abdominale) favorisent hernie hiatale (glissement), achalasie est Dysphagie motrice, reflux gastrique acide causent DRS constictive, Inflammation muqueuse (oesophagite de reflux) suivie de Oesophage de Barrett??? (métaplasie), rétrécissement a/n tiers inférieur, hernie hiatale, érythème,oedème liés à blocage rétro-xiphoïdien d'apparition progressive= dysphagie mé.canique, gêne au passage des liquides indique Atteinte mécanique secondaire a/n de l'oesophage (sténose peptique), cigarette augmente reflux gastrique acide, achalasie est atteinte des fibres inhibitrices: tonus élevédu SOI et contractions non-péristaltiques, irritation de lamuqueuse de l'oesophage cause gêne au passage des liquides, Investigation: brossage oesophagogramme biopsie endoscopie montrent rétrécissement a/n tiers inférieur, hernie hiatale, érythème,oedème, Oesophage de Barrett??? (métaplasie) prédispose à Adénocarcinome