Warning:
JavaScript is turned OFF. None of the links on this page will work until it is reactivated.
If you need help turning JavaScript On, click here.
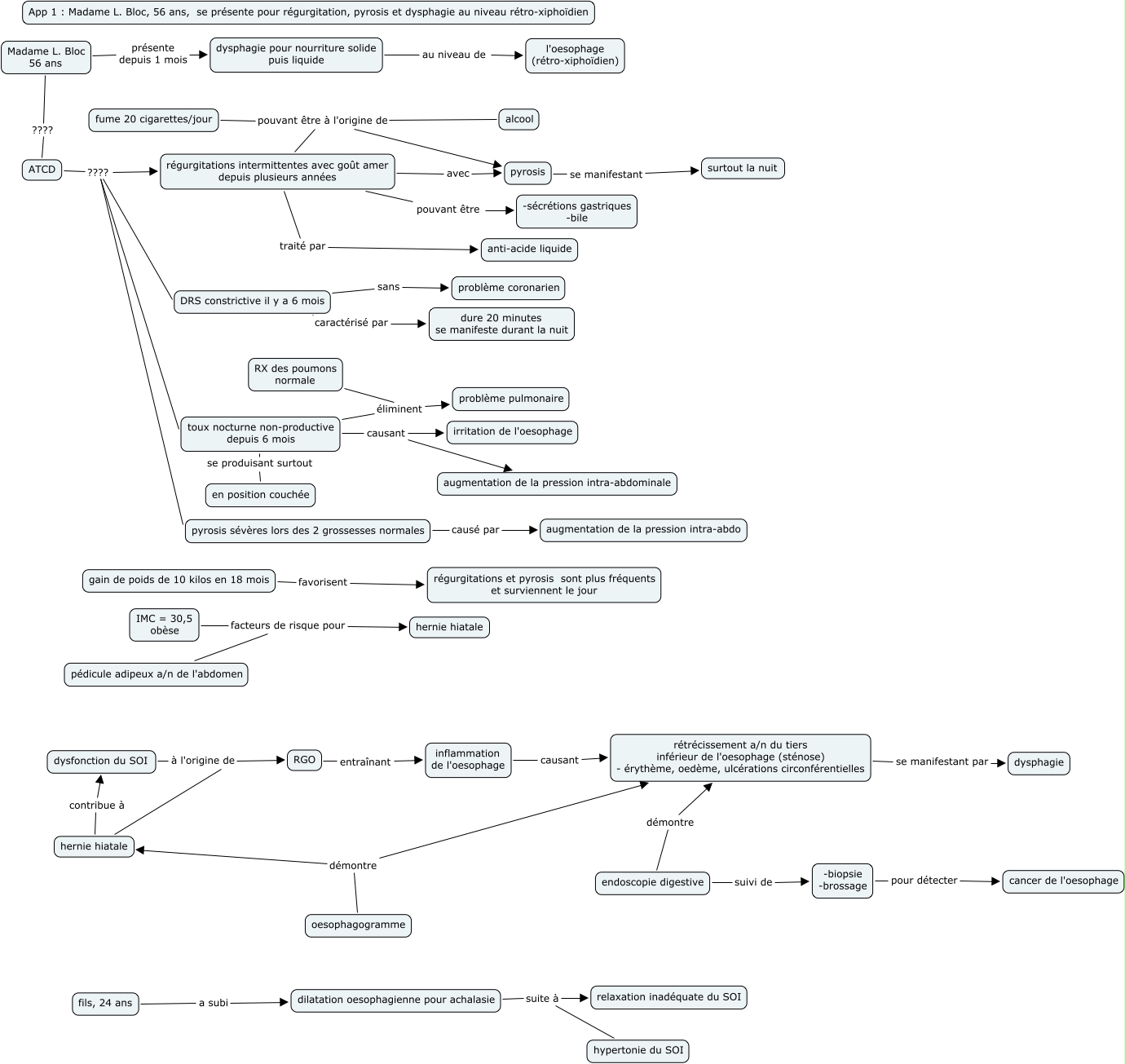
This Concept Map, created with IHMC CmapTools, has information related to: App 1 naïf, pédicule adipeux a/n de l'abdomen facteurs de risque pour hernie hiatale, endoscopie digestive démontre rétrécissement a/n du tiers inférieur de l'oesophage (sténose) - érythème, oedème, ulcérations circonférentielles, oesophagogramme démontre hernie hiatale, IMC = 30,5 obèse facteurs de risque pour hernie hiatale, toux nocturne non-productive depuis 6 mois éliminent problème pulmonaire, RX des poumons normale éliminent problème pulmonaire, inflammation de l'oesophage causant rétrécissement a/n du tiers inférieur de l'oesophage (sténose) - érythème, oedème, ulcérations circonférentielles, ATCD ???? toux nocturne non-productive depuis 6 mois, alcool pouvant être à l'origine de régurgitations intermittentes avec goût amer depuis plusieurs années, alcool pouvant être à l'origine de pyrosis, oesophagogramme démontre rétrécissement a/n du tiers inférieur de l'oesophage (sténose) - érythème, oedème, ulcérations circonférentielles, dilatation oesophagienne pour achalasie suite à relaxation inadéquate du SOI, dysfonction du SOI à l'origine de RGO, régurgitations intermittentes avec goût amer depuis plusieurs années avec pyrosis, toux nocturne non-productive depuis 6 mois se produisant surtout en position couchée, Madame L. Bloc 56 ans présente depuis 1 mois dysphagie pour nourriture solide puis liquide, hernie hiatale contribue à dysfonction du SOI, pyrosis sévères lors des 2 grossesses normales causé par augmentation de la pression intra-abdo, fils, 24 ans a subi dilatation oesophagienne pour achalasie, Madame L. Bloc 56 ans ???? ATCD