Warning:
JavaScript is turned OFF. None of the links on this page will work until it is reactivated.
If you need help turning JavaScript On, click here.
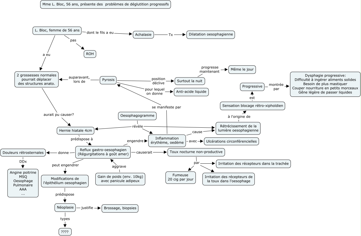
This Concept Map, created with IHMC CmapTools, has information related to: APP 1 allé, L. Bloc, femme de 56 ans pas ROH, Néoplasie justifie Brossage, biopsies, Inflammation érythème, oedème cause Rétrécissement de la lumière oesophagienne, Sensation blocage rétro-xiphoïdien est Progressive, Hernie hiatale 4cm prédispose à Reflux gastro-oesophagien (Régurgitations à goût amer), Pyrosis auparavant, lors de 2 grossesses normales pourrait déplacer des structures anato., Progressive montrée par Dysphagie progressive: Difficulté à ingérer aliments solides Besoin de plus mastiquer Couper nourriture en petits morceaux Gêne légère de passer liquides, Inflammation érythème, oedème se manifeste par Pyrosis, Rétrécissement de la lumière oesophagienne à l'origine de Sensation blocage rétro-xiphoïdien, Oesophagogramme révèle Hernie hiatale 4cm, Inflammation érythème, oedème avec Ulcérations circonférencielles, Reflux gastro-oesophagien (Régurgitations à goût amer) peut engendrer Modifications de l'épithélium oesophagien, Achalasie Tx Dilatation oesophagienne, Surtout la nuit progresse maintenant Même le jour, L. Bloc, femme de 56 ans dont le fils a eu Achalasie, Reflux gastro-oesophagien (Régurgitations à goût amer) donne Douleurs rétrosternales, Modifications de l'épithélium oesophagien prédispose Néoplasie, Reflux gastro-oesophagien (Régurgitations à goût amer) causerait Toux nocturne non-productive, Toux nocturne non-productive par Irritation des récepteurs de la toux dans l'oesophage, Pyrosis pour lequel on donne Anti-acide liquide