Warning:
JavaScript is turned OFF. None of the links on this page will work until it is reactivated.
If you need help turning JavaScript On, click here.
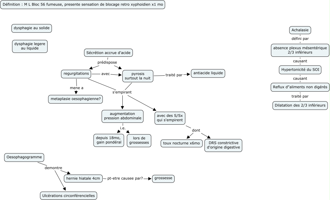
This Concept Map, created with IHMC CmapTools, has information related to: app1 naif, regurgitations avec pyrosis surtout la nuit, pyrosis surtout la nuit s'empirant augmentation pression abdominale, Sécrétion accrue d'acide prédispose regurgitations, regurgitations s'empirant avec des S/Sx qui s'empirent, hernie hiatale 4cm pt-etre causee par? grossesse, augmentation pression abdominale i.e. lors de grossesses, augmentation pression abdominale i.e. depuis 18mo, gain pondéral, Achalasie défini par absence plexus mésentérique 2/3 inférieurs, regurgitations mene a metaplasie oesophagienne?, absence plexus mésentérique 2/3 inférieurs causant Hypertonicité du SOI, pyrosis surtout la nuit s'empirant avec des S/Sx qui s'empirent, regurgitations s'empirant augmentation pression abdominale, Hypertonicité du SOI causant Reflux d"aliments non digérés, pyrosis surtout la nuit traité par antiacide liquide, avec des S/Sx qui s'empirent dont toux nocturne x6mo, Oesophagogramme demontre hernie hiatale 4cm, avec des S/Sx qui s'empirent dont DRS constrictive d'origine digestive, Sécrétion accrue d'acide prédispose pyrosis surtout la nuit, Oesophagogramme demontre Ulcérations circonférencielles, Reflux d"aliments non digérés traité par Dilatation des 2/3 inférieurs