Warning:
JavaScript is turned OFF. None of the links on this page will work until it is reactivated.
If you need help turning JavaScript On, click here.
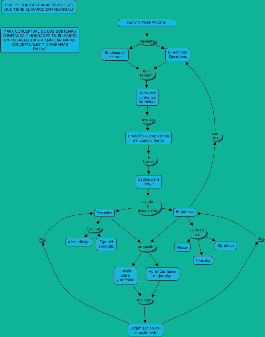
Este mapa conceptual tiene información relacionada a: MARCO EMPRESARIAL, Directivos/ Ejecutivos que tengan Honradez confianza humildad, Escuelas proposito Función clara y definida, Organización del conocimiento de Escuelas, Estilos para dirigir ayuda a desarrollar Empresas, MARCO EMPRESARIAL necesita Directivos/ Ejecutivos, Escuelas facilitar Ego del aprendiz, Empresas con los Directivos/ Ejecutivos, Función clara y definida facilitan Organización del conocimiento, MARCO EMPRESARIAL necesita Empleados/ clientes, Creación y empleación del conocimiento a travez Estilos para dirigir