Warning:
JavaScript is turned OFF. None of the links on this page will work until it is reactivated.
If you need help turning JavaScript On, click here.
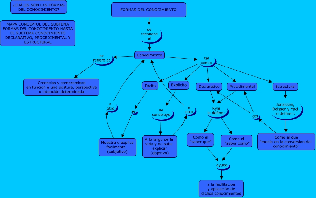
Este mapa conceptual tiene información relacionada a: 6.C) FORMAS DEL CONOCIMIENTO, Conocimiento tal como: Tácito, Conocimiento tal como: Estructural, Procidimental Ryle lo define: Como el "saber que", Como el que "media en la conversion del conocimiento" del Procidimental, Conocimiento tal como: Explicito, Declarativo Ryle lo define: Como el "saber como", Como el que "media en la conversion del conocimiento" del Declarativo, A lo largo de la vida y no sabe explicar (objetivo) a otro Conocimiento, FORMAS DEL CONOCIMIENTO se reconoce al Conocimiento, Muestra o explica facilmente (subjetivo) a otro Conocimiento