Warning:
JavaScript is turned OFF. None of the links on this page will work until it is reactivated.
If you need help turning JavaScript On, click here.
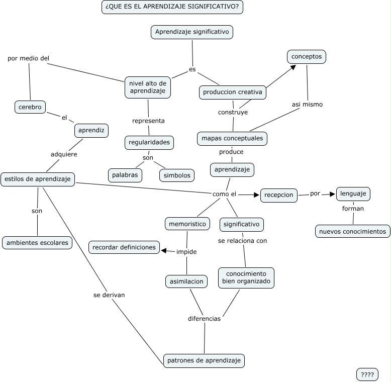
Este mapa conceptual tiene información relacionada a: LORE,SARA,ANGELES, produccion creativa construye mapas conceptuales, Aprendizaje significativo es produccion creativa, nivel alto de aprendizaje por medio del cerebro, asimilacion diferencias patrones de aprendizaje, estilos de aprendizaje son ambientes escolares, estilos de aprendizaje como el significativo, nivel alto de aprendizaje representa regularidades, regularidades son palabras, aprendizaje como el memoristico, mapas conceptuales produce aprendizaje