Warning:
JavaScript is turned OFF. None of the links on this page will work until it is reactivated.
If you need help turning JavaScript On, click here.
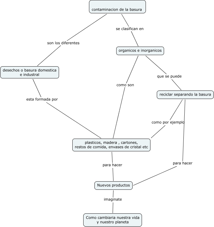
Este mapa conceptual tiene información relacionada a: contaminacion, plasticos, madera , cartones, restos de comida, envases de cristal etc para hacer Nuevos productos, organicos e inorganicos como son plasticos, madera , cartones, restos de comida, envases de cristal etc, desechos o basura domestica e industral esta formada por plasticos, madera , cartones, restos de comida, envases de cristal etc, reciclar separando la basura para hacer Nuevos productos, organicos e inorganicos que se puede reciclar separando la basura, contaminacion de la basura se clasifican en organicos e inorganicos, Nuevos productos imaginate Como cambiaria nuestra vida y nuestro planeta, reciclar separando la basura como por ejemplo plasticos, madera , cartones, restos de comida, envases de cristal etc, contaminacion de la basura son los diferentes desechos o basura domestica e industral