Warning:
JavaScript is turned OFF. None of the links on this page will work until it is reactivated.
If you need help turning JavaScript On, click here.
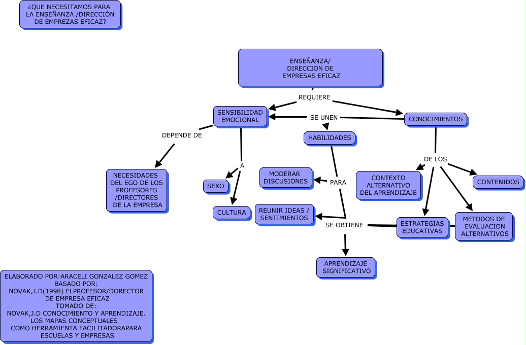
Este mapa conceptual tiene información relacionada a: CONOCIMIENTO Y SENSIBILIDAD, SENSIBILIDAD EMOCIONAL DEPENDE DE NECESIDADES DEL EGO DE LOS PROFESORES /DIRECTORES DE LA EMPRESA, HABILIDADES PARA REUNIR IDEAS / SENTIMIENTOS, ESTRATEGIAS EDUCATIVAS SE OBTIENE APRENDIZAJE SIGNIFICATIVO, CONOCIMIENTOS DE LOS CONTEXTO ALTERNATIVO DEL APRENDIZAJE, CONOCIMIENTOS SE UNEN HABILIDADES, METODOS DE EVALUACION ALTERNATIVOS SE OBTIENE APRENDIZAJE SIGNIFICATIVO, CONOCIMIENTOS DE LOS METODOS DE EVALUACION ALTERNATIVOS, SENSIBILIDAD EMOCIONAL A CULTURA, CONOCIMIENTOS DE LOS CONTENIDOS, ENSEÑANZA/ DIRECCION DE EMPRESAS EFICAZ REQUIERE SENSIBILIDAD EMOCIONAL