Warning:
JavaScript is turned OFF. None of the links on this page will work until it is reactivated.
If you need help turning JavaScript On, click here.
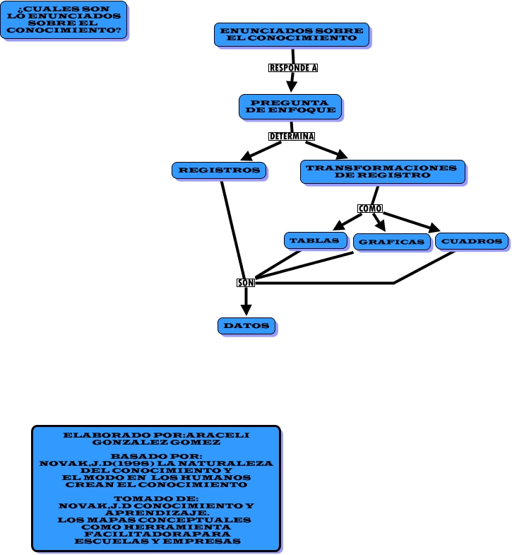
Este mapa conceptual tiene información relacionada a: ENUNCIADOS SOBRE EL CONOCIMIENTO, ENUNCIADOS SOBRE EL CONOCIMIENTO RESPONDE A PREGUNTA DE ENFOQUE, TRANSFORMACIONES DE REGISTRO COMO TABLAS, CUADROS SON DATOS, TABLAS SON DATOS, GRAFICAS SON DATOS, PREGUNTA DE ENFOQUE DETERMINA REGISTROS, REGISTROS SON DATOS, TRANSFORMACIONES DE REGISTRO COMO GRAFICAS, PREGUNTA DE ENFOQUE DETERMINA TRANSFORMACIONES DE REGISTRO, TRANSFORMACIONES DE REGISTRO COMO CUADROS