Warning:
JavaScript is turned OFF. None of the links on this page will work until it is reactivated.
If you need help turning JavaScript On, click here.
The Concept Map you are trying to access has information related to:
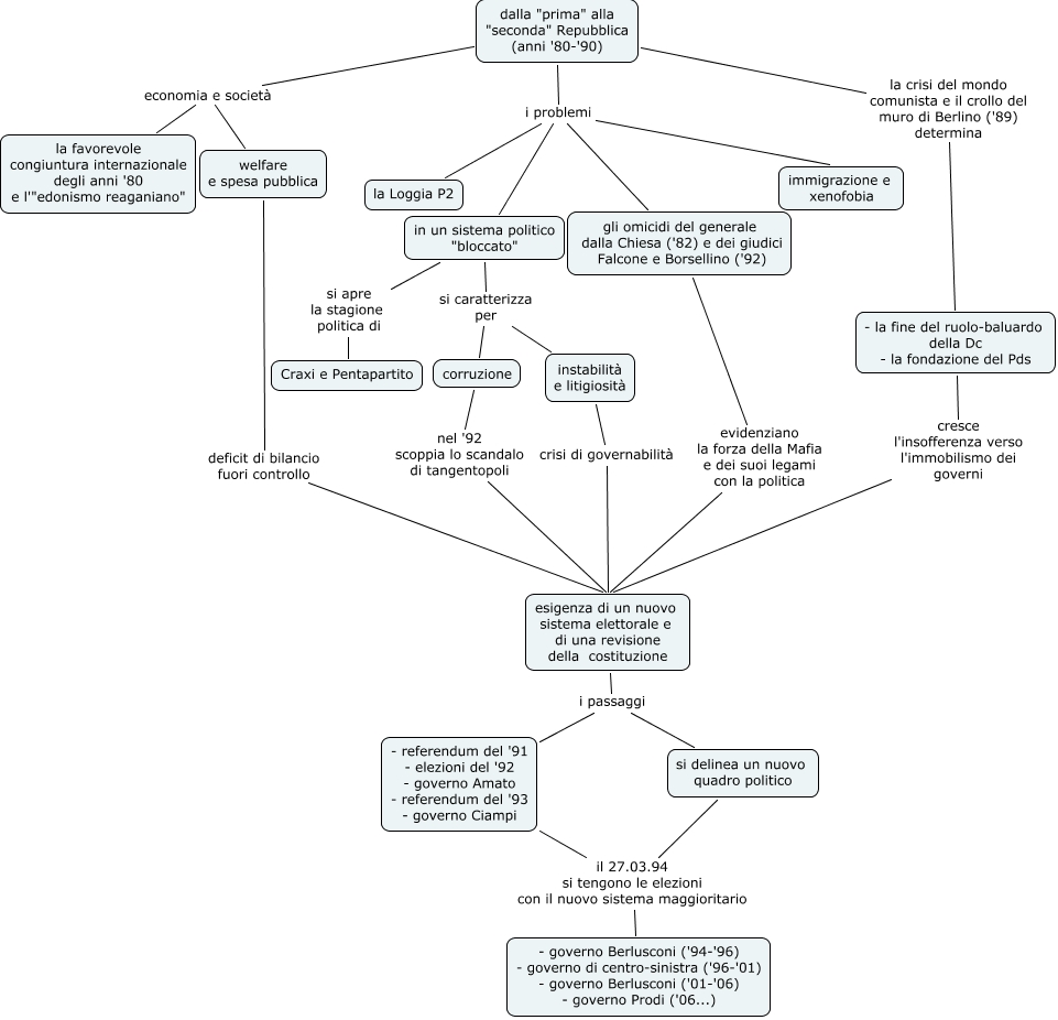
Senza titolo 1, dalla "prima" alla "seconda" Repubblica (anni '80-'90) i problemi la Loggia P2, in un sistema politico "bloccato" si apre la stagione politica di Craxi e Pentapartito, esigenza di un nuovo sistema elettorale e di una revisione della costituzione i passaggi - referendum del '91 - elezioni del '92 - governo Amato - referendum del '93 - governo Ciampi, dalla "prima" alla "seconda" Repubblica (anni '80-'90) economia e società la favorevole congiuntura internazionale degli anni '80 e l'"edonismo reaganiano", dalla "prima" alla "seconda" Repubblica (anni '80-'90) economia e società welfare e spesa pubblica, dalla "prima" alla "seconda" Repubblica (anni '80-'90) i problemi gli omicidi del generale dalla Chiesa ('82) e dei giudici Falcone e Borsellino ('92), dalla "prima" alla "seconda" Repubblica (anni '80-'90) la crisi del mondo comunista e il crollo del muro di Berlino ('89) determina - la fine del ruolo-baluardo della Dc - la fondazione del Pds, dalla "prima" alla "seconda" Repubblica (anni '80-'90) i problemi in un sistema politico "bloccato", gli omicidi del generale dalla Chiesa ('82) e dei giudici Falcone e Borsellino ('92) evidenziano la forza della Mafia e dei suoi legami con la politica esigenza di un nuovo sistema elettorale e di una revisione della costituzione, esigenza di un nuovo sistema elettorale e di una revisione della costituzione i passaggi si delinea un nuovo quadro politico