Warning:
JavaScript is turned OFF. None of the links on this page will work until it is reactivated.
If you need help turning JavaScript On, click here.
The Concept Map you are trying to access has information related to:
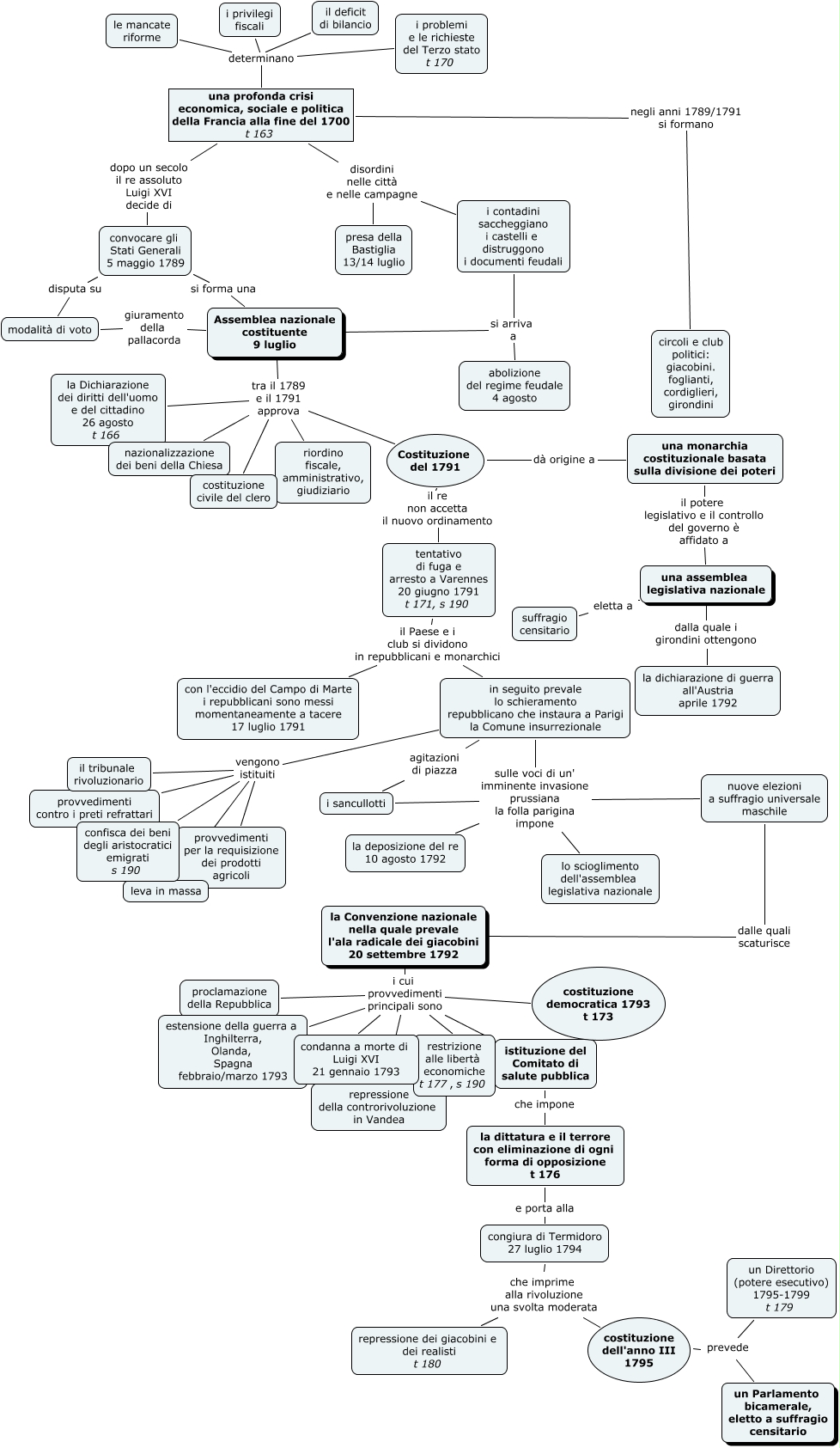
m4rf, in seguito prevale lo schieramento repubblicano che instaura a Parigi la Comune insurrezionale agitazioni di piazza i sancullotti, una profonda crisi economica, sociale e politica della Francia alla fine del 1700 t 163 disordini nelle città e nelle campagne presa della Bastiglia 13/14 luglio, Assemblea nazionale costituente 9 luglio tra il 1789 e il 1791 approva la Dichiarazione dei diritti dell'uomo e del cittadino 26 agosto t 166, i sancullotti sulle voci di un' imminente invasione prussiana la folla parigina impone nuove elezioni a suffragio universale maschile, la dittatura e il terrore con eliminazione di ogni forma di opposizione t 176 e porta alla congiura di Termidoro 27 luglio 1794, la Convenzione nazionale nella quale prevale l'ala radicale dei giacobini 20 settembre 1792 i cui provvedimenti principali sono istituzione del Comitato di salute pubblica, una profonda crisi economica, sociale e politica della Francia alla fine del 1700 t 163 dopo un secolo il re assoluto Luigi XVI decide di convocare gli Stati Generali 5 maggio 1789, tentativo di fuga e arresto a Varennes 20 giugno 1791 t 171, s 190 il Paese e i club si dividono in repubblicani e monarchici in seguito prevale lo schieramento repubblicano che instaura a Parigi la Comune insurrezionale, i sancullotti sulle voci di un' imminente invasione prussiana la folla parigina impone la deposizione del re 10 agosto 1792, in seguito prevale lo schieramento repubblicano che instaura a Parigi la Comune insurrezionale sulle voci di un' imminente invasione prussiana la folla parigina impone la deposizione del re 10 agosto 1792