Warning:
JavaScript is turned OFF. None of the links on this page will work until it is reactivated.
If you need help turning JavaScript On, click here.
The Concept Map you are trying to access has information related to:
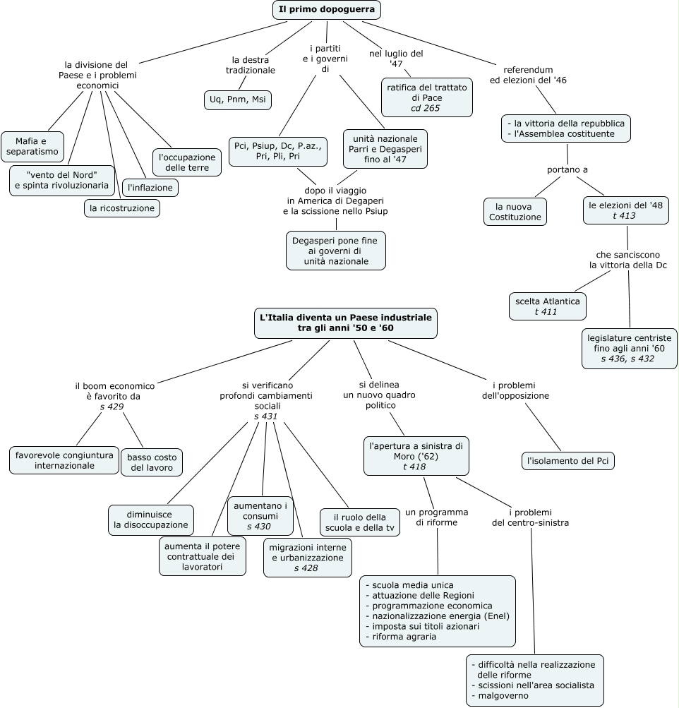
anni '40-anni'60, L'Italia diventa un Paese industriale tra gli anni '50 e '60 si verificano profondi cambiamenti sociali s 431 aumentano i consumi s 430, L'Italia diventa un Paese industriale tra gli anni '50 e '60 il boom economico è favorito da s 429 favorevole congiuntura internazionale, Il primo dopoguerra la divisione del Paese e i problemi economici l'inflazione, Pci, Psiup, Dc, P.az., Pri, Pli, Pri dopo il viaggio in America di Degaperi e la scissione nello Psiup Degasperi pone fine ai governi di unità nazionale, le elezioni del '48 t 413 che sanciscono la vittoria della Dc legislature centriste fino agli anni '60 s 436, s 432, Il primo dopoguerra i partiti e i governi di Pci, Psiup, Dc, P.az., Pri, Pli, Pri, - la vittoria della repubblica - l'Assemblea costituente portano a le elezioni del '48 t 413, L'Italia diventa un Paese industriale tra gli anni '50 e '60 si verificano profondi cambiamenti sociali s 431 migrazioni interne e urbanizzazione s 428, Il primo dopoguerra la destra tradizionale Uq, Pnm, Msi, l'apertura a sinistra di Moro ('62) t 418 un programma di riforme - scuola media unica - attuazione delle Regioni - programmazione economica - nazionalizzazione energia (Enel) - imposta sui titoli azionari - riforma agraria