Warning:
JavaScript is turned OFF. None of the links on this page will work until it is reactivated.
If you need help turning JavaScript On, click here.
The Concept Map you are trying to access has information related to:
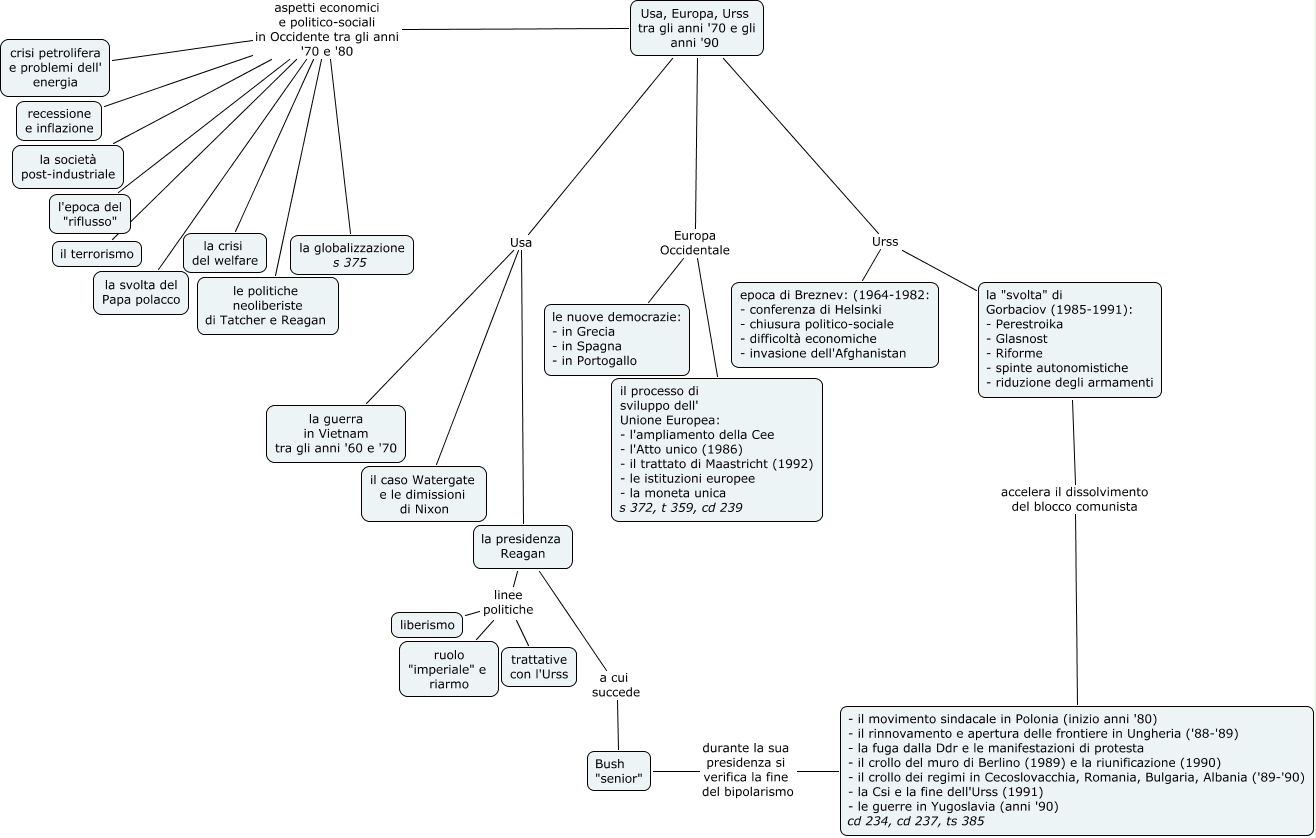
m6, Usa, Europa, Urss tra gli anni '70 e gli anni '90 aspetti economici e politico-sociali in Occidente tra gli anni '70 e '80 la svolta del Papa polacco, Usa, Europa, Urss tra gli anni '70 e gli anni '90 aspetti economici e politico-sociali in Occidente tra gli anni '70 e '80 l'epoca del "riflusso", Usa, Europa, Urss tra gli anni '70 e gli anni '90 aspetti economici e politico-sociali in Occidente tra gli anni '70 e '80 la crisi del welfare, Usa, Europa, Urss tra gli anni '70 e gli anni '90 Usa il caso Watergate e le dimissioni di Nixon, Usa, Europa, Urss tra gli anni '70 e gli anni '90 Urss la "svolta" di Gorbaciov (1985-1991): - Perestroika - Glasnost - Riforme - spinte autonomistiche - riduzione degli armamenti, Usa, Europa, Urss tra gli anni '70 e gli anni '90 aspetti economici e politico-sociali in Occidente tra gli anni '70 e '80 crisi petrolifera e problemi dell' energia, la presidenza Reagan linee politiche trattative con l'Urss, Usa, Europa, Urss tra gli anni '70 e gli anni '90 aspetti economici e politico-sociali in Occidente tra gli anni '70 e '80 il terrorismo, la presidenza Reagan a cui succede Bush "senior", Bush "senior" durante la sua presidenza si verifica la fine del bipolarismo - il movimento sindacale in Polonia (inizio anni '80) - il rinnovamento e apertura delle frontiere in Ungheria ('88-'89) - la fuga dalla Ddr e le manifestazioni di protesta - il crollo del muro di Berlino (1989) e la riunificazione (1990) - il crollo dei regimi in Cecoslovacchia, Romania, Bulgaria, Albania ('89-'90) - la Csi e la fine dell'Urss (1991) - le guerre in Yugoslavia (anni '90) cd 234, cd 237, ts 385