Warning:
JavaScript is turned OFF. None of the links on this page will work until it is reactivated.
If you need help turning JavaScript On, click here.
The Concept Map you are trying to access has information related to:
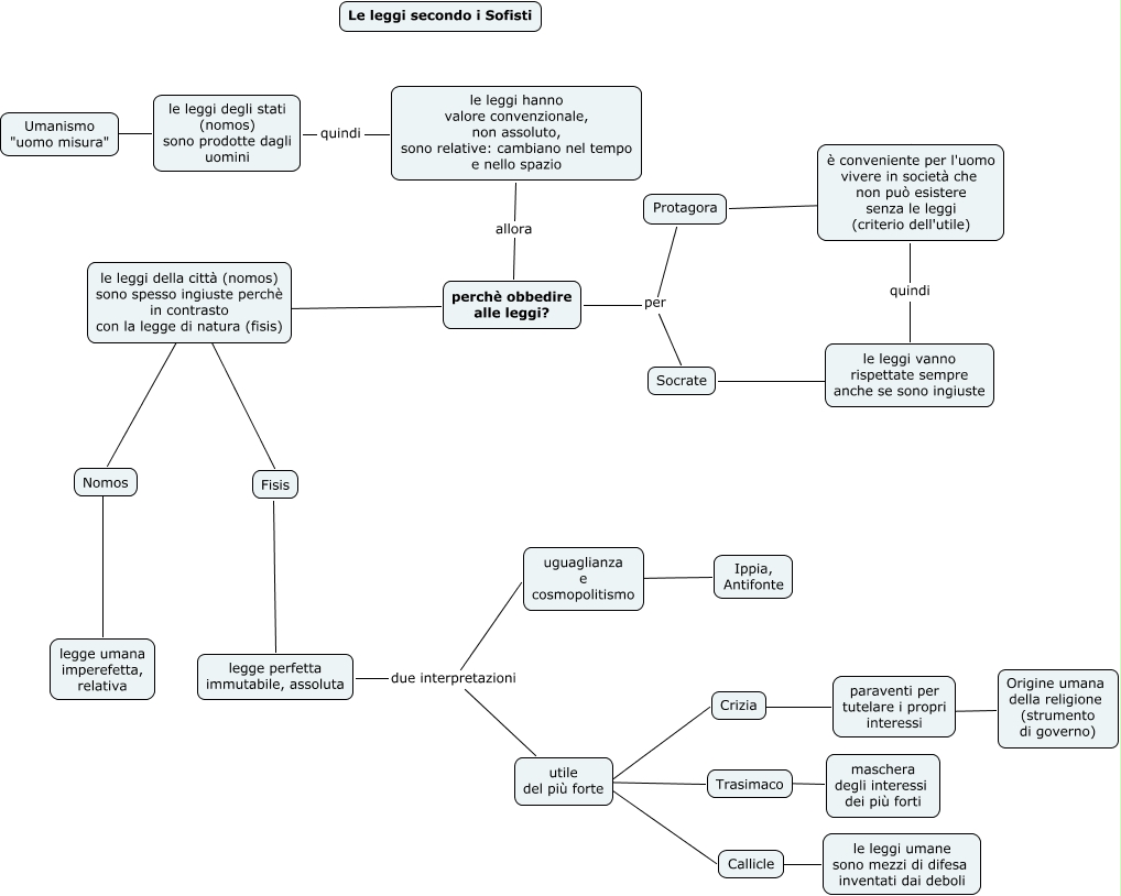
sofisti e leggi, le leggi della città (nomos) sono spesso ingiuste perchè in contrasto con la legge di natura (fisis) ???? perchè obbedire alle leggi?, uguaglianza e cosmopolitismo ???? Ippia, Antifonte, legge perfetta immutabile, assoluta due interpretazioni utile del più forte, perchè obbedire alle leggi? per Socrate, le leggi della città (nomos) sono spesso ingiuste perchè in contrasto con la legge di natura (fisis) ???? Nomos, Umanismo "uomo misura" ???? le leggi degli stati (nomos) sono prodotte dagli uomini, legge perfetta immutabile, assoluta due interpretazioni uguaglianza e cosmopolitismo, Callicle ???? le leggi umane sono mezzi di difesa inventati dai deboli, le leggi hanno valore convenzionale, non assoluto, sono relative: cambiano nel tempo e nello spazio allora perchè obbedire alle leggi?, Crizia ???? paraventi per tutelare i propri interessi