Warning:
JavaScript is turned OFF. None of the links on this page will work until it is reactivated.
If you need help turning JavaScript On, click here.
The Concept Map you are trying to access has information related to:
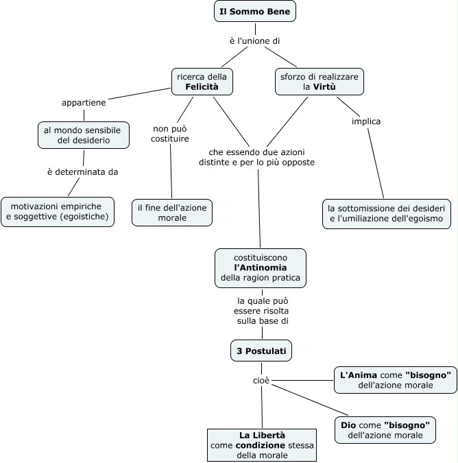
Kantpratica4, sforzo di realizzare la Virtù che essendo due azioni distinte e per lo più opposte costituiscono l'Antinomia della ragion pratica, Il Sommo Bene è l'unione di sforzo di realizzare la Virtù, ricerca della Felicità non può costituire il fine dell'azione morale, ricerca della Felicità appartiene al mondo sensibile del desiderio, Il Sommo Bene è l'unione di ricerca della Felicità, 3 Postulati cioè La Libertà come condizione stessa della morale, costituiscono l'Antinomia della ragion pratica la quale può essere risolta sulla base di 3 Postulati, 3 Postulati cioè Dio come "bisogno" dell'azione morale, sforzo di realizzare la Virtù implica la sottomissione dei desideri e l'umiliazione dell'egoismo, ricerca della Felicità che essendo due azioni distinte e per lo più opposte costituiscono l'Antinomia della ragion pratica