Warning:
JavaScript is turned OFF. None of the links on this page will work until it is reactivated.
If you need help turning JavaScript On, click here.
The Concept Map you are trying to access has information related to:
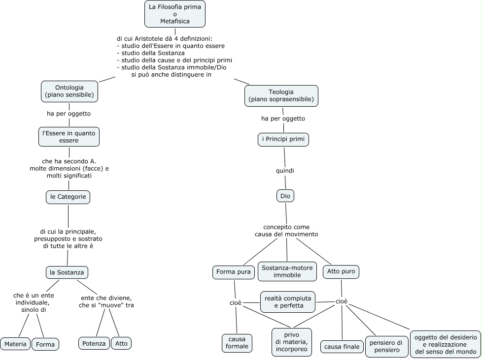
metafisicaristotelica, Dio concepito come causa del movimento Sostanza-motore immobile, Forma pura cioè causa formale, La Filosofia prima o Metafisica di cui Aristotele dà 4 definizioni: - studio dell'Essere in quanto essere - studio della Sostanza - studio della cause e dei principi primi - studio della Sostanza immobile/Dio si può anche distinguere in Teologia (piano soprasensibile), Forma pura cioè realtà compiuta e perfetta, le Categorie di cui la principale, presupposto e sostrato di tutte le altre è la Sostanza, Atto puro cioè realtà compiuta e perfetta, la Sostanza che è un ente individuale, sinolo di Forma, Ontologia (piano sensibile) ha per oggetto l'Essere in quanto essere, Atto puro cioè causa finale, la Sostanza ente che diviene, che si "muove" tra Atto