Warning:
JavaScript is turned OFF. None of the links on this page will work until it is reactivated.
If you need help turning JavaScript On, click here.
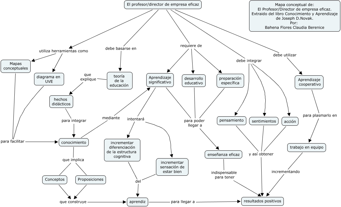
Este mapa conceptual tiene información relacionada a: El Profesor-Director de empresa eficaz, pensamiento y así obtener resultados positivos, El profesor/director de empresa eficaz requiere de Aprendizaje significativo, teoría de la educación que explique hechos didácticos, conocimiento que implica Conceptos, Proposiciones que construye aprendiz, desarrollo educativo para poder llegar a enseñanza eficaz, Aprendizaje cooperativo para plasmarlo en trabajo en equipo, conocimiento que implica Proposiciones, aprendiz para llegar a resultados positivos, Aprendizaje significativo intentará incrementar diferenciación de la estructura cognitiva