Warning:
JavaScript is turned OFF. None of the links on this page will work until it is reactivated.
If you need help turning JavaScript On, click here.
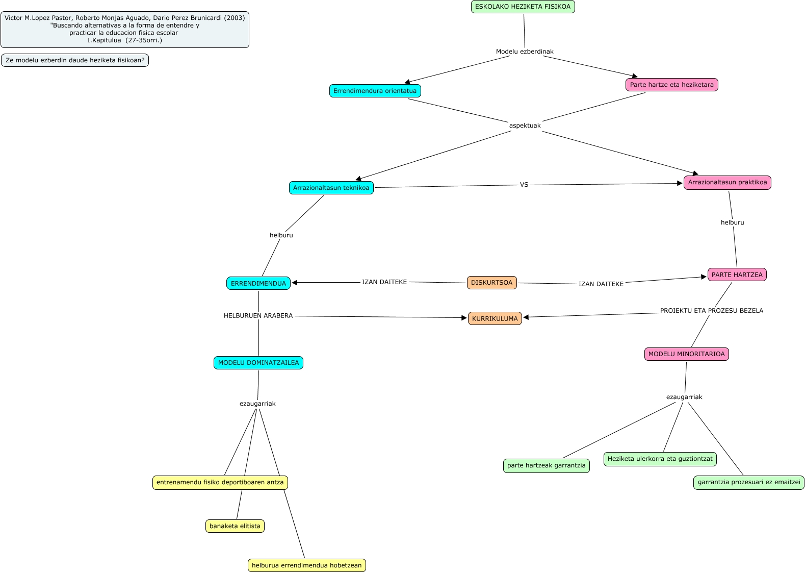
Este mapa conceptual tiene información relacionada a: I. kapitulua, PARTE HARTZEA PROIEKTU ETA PROZESU BEZELA KURRIKULUMA, MODELU DOMINATZAILEA ezaugarriak entrenamendu fisiko deportiboaren antza, Errendimendura orientatua aspektuak Arrazionaltasun teknikoa, DISKURTSOA IZAN DAITEKE PARTE HARTZEA, DISKURTSOA IZAN DAITEKE ERRENDIMENDUA, ESKOLAKO HEZIKETA FISIKOA Modelu ezberdinak Errendimendura orientatua, Errendimendura orientatua aspektuak Arrazionaltasun praktikoa, MODELU MINORITARIOA ezaugarriak parte hartzeak garrantzia, PARTE HARTZEA PROIEKTU ETA PROZESU BEZELA MODELU MINORITARIOA, MODELU DOMINATZAILEA ezaugarriak banaketa elitista