Warning:
JavaScript is turned OFF. None of the links on this page will work until it is reactivated.
If you need help turning JavaScript On, click here.
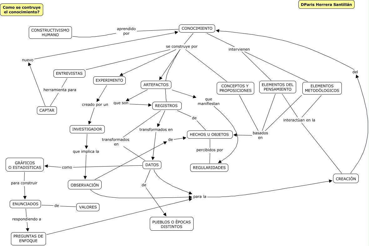
Este mapa conceptual tiene información relacionada a: La naturaleza del conocimiento, ARTEFACTOS que manifiestan REGULARIDADES, HECHOS U OBJETOS percibidos por REGULARIDADES, CREACIÒN interactùan en la ELEMENTOS DEL PENSAMIENTO, CONOCIMIENTO intervienen ELEMENTOS METODÒLOGICOS, REGISTROS transformados en DATOS, ENUNCIADOS de VALORES, CREACIÒN interactùan en la ELEMENTOS METODÒLOGICOS, ARTEFACTOS que son REGISTROS, OBSERVACIÓN para la CREACIÒN, EXPERIMENTO creado por un INVESTIGADOR