Warning:
JavaScript is turned OFF. None of the links on this page will work until it is reactivated.
If you need help turning JavaScript On, click here.
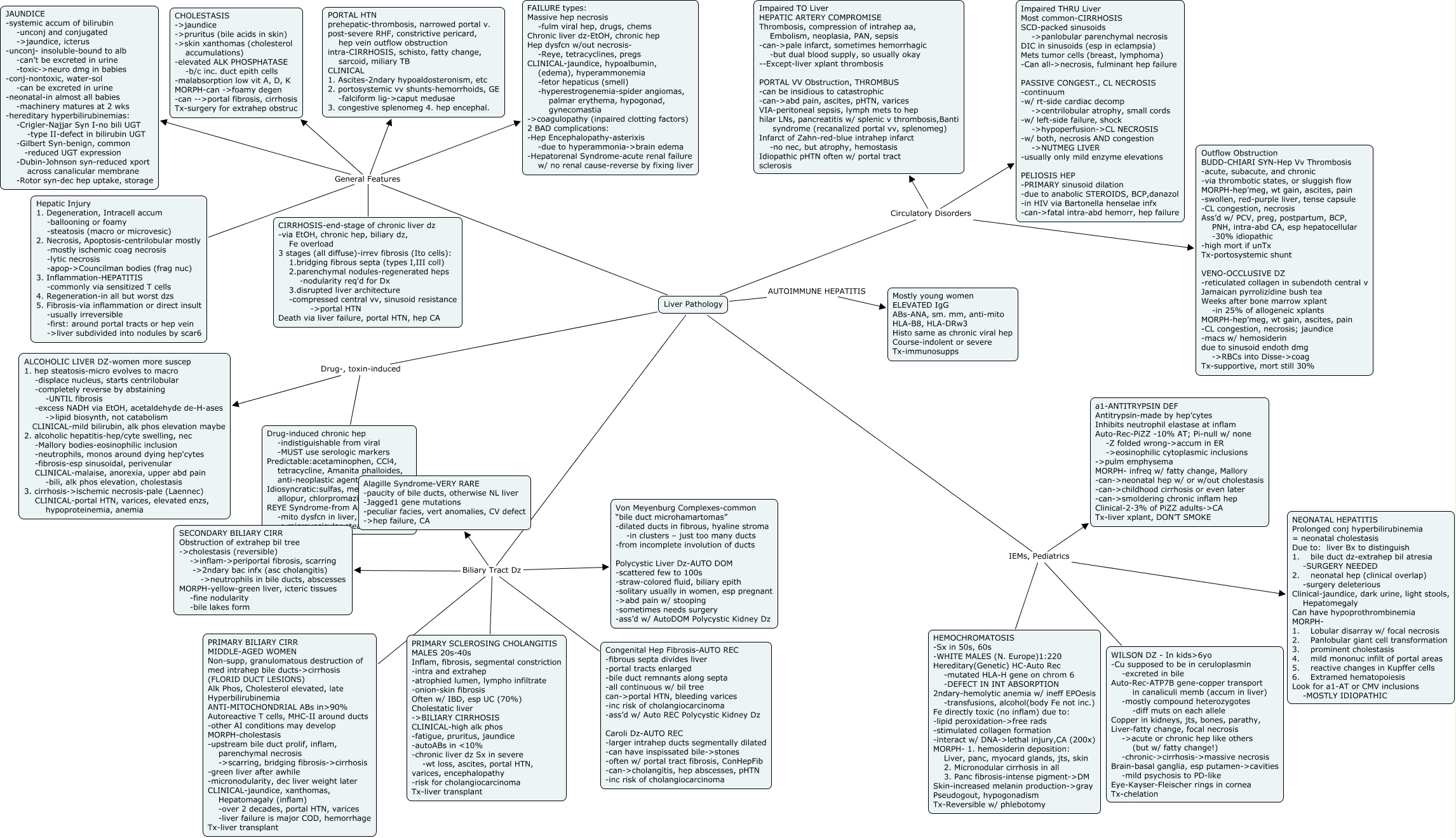
This Concept Map, created with IHMC CmapTools, has information related to: Liver Pathology I, Liver Pathology Circulatory Disorders Outflow Obstruction BUDD-CHIARI SYN-Hep Vv Thrombosis -acute, subacute, and chronic -via thrombotic states, or sluggish flow MORPH-hep’meg, wt gain, ascites, pain -swollen, red-purple liver, tense capsule -CL congestion, necrosis Ass’d w/ PCV, preg, postpartum, BCP, PNH, intra-abd CA, esp hepatocellular -30% idiopathic -high mort if unTx Tx-portosystemic shunt VENO-OCCLUSIVE DZ -reticulated collagen in subendoth central v Jamaican pyrrolizidine bush tea Weeks after bone marrow xplant -in 25% of allogeneic xplants MORPH-hep’meg, wt gain, ascites, pain -CL congestion, necrosis; jaundice -macs w/ hemosiderin due to sinusoid endoth dmg ->RBCs into Disse->coag Tx-supportive, mort still 30%, Liver Pathology Biliary Tract Dz Alagille Syndrome-VERY RARE -paucity of bile ducts, otherwise NL liver -Jagged1 gene mutations -peculiar facies, vert anomalies, CV defect ->hep failure, CA, Liver Pathology General Features CIRRHOSIS-end-stage of chronic liver dz -via EtOH, chronic hep, biliary dz, Fe overload 3 stages (all diffuse)-irrev fibrosis (Ito cells): 1.bridging fibrous septa (types I,III coll) 2.parenchymal nodules-regenerated heps -nodularity req'd for Dx 3.disrupted liver architecture -compressed central vv, sinusoid resistance ->portal HTN Death via liver failure, portal HTN, hep CA, Liver Pathology General Features JAUNDICE -systemic accum of bilirubin -unconj and conjugated ->jaundice, icterus -unconj- insoluble-bound to alb -can't be excreted in urine -toxic->neuro dmg in babies -conj-nontoxic, water-sol -can be excreted in urine -neonatal-in almost all babies -machinery matures at 2 wks -hereditary hyperbilirubinemias: -Crigler-Najjar Syn I-no bili UGT -type II-defect in bilirubin UGT -Gilbert Syn-benign, common -reduced UGT expression -Dubin-Johnson syn-reduced xport across canalicular membrane -Rotor syn-dec hep uptake, storage, Liver Pathology AUTOIMMUNE HEPATITIS Mostly young women ELEVATED IgG ABs-ANA, sm. mm, anti-mito HLA-B8, HLA-DRw3 Histo same as chronic viral hep Course-indolent or severe Tx-immunosupps, Liver Pathology General Features FAILURE types: Massive hep necrosis -fulm viral hep, drugs, chems Chronic liver dz-EtOH, chronic hep Hep dysfcn w/out necrosis- -Reye, tetracyclines, pregs CLINICAL-jaundice, hypoalbumin, (edema), hyperammonemia -fetor hepaticus (smell) -hyperestrogenemia-spider angiomas, palmar erythema, hypogonad, gynecomastia ->coagulopathy (inpaired clotting factors) 2 BAD complications: -Hep Encephalopathy-asterixis -due to hyperammonia->brain edema -Hepatorenal Syndrome-acute renal failure w/ no renal cause-reverse by fixing liver, Liver Pathology Circulatory Disorders Impaired TO Liver HEPATIC ARTERY COMPROMISE Thrombosis, compression of intrahep aa, Embolism, neoplasia, PAN, sepsis -can->pale infarct, sometimes hemorrhagic -but dual blood supply, so usually okay --Except-liver xplant thrombosis PORTAL VV Obstruction, THROMBUS -can be insidious to catastrophic -can->abd pain, ascites, pHTN, varices VIA-peritoneal sepsis, lymph mets to hep hilar LNs, pancreatitis w/ splenic v thrombosis,Banti syndrome (recanalized portal vv, splenomeg) Infarct of Zahn-red-blue intrahep infarct -no nec, but atrophy, hemostasis Idiopathic pHTN often w/ portal tract sclerosis, Liver Pathology Biliary Tract Dz PRIMARY SCLEROSING CHOLANGITIS MALES 20s-40s Inflam, fibrosis, segmental constriction -intra and extrahep -atrophied lumen, lympho infiltrate -onion-skin fibrosis Often w/ IBD, esp UC (70%) Cholestatic liver ->BILIARY CIRRHOSIS CLINICAL-high alk phos -fatigue, pruritus, jaundice -autoABs in % -chronic liver dz Sx in severe -wt loss, ascites, portal HTN, varices, encephalopathy -risk for cholangiocarcinoma Tx-liver transplant, Liver Pathology Circulatory Disorders Impaired THRU Liver Most common-CIRRHOSIS SCD-packed sinusoids ->panlobular parenchymal necrosis DIC in sinusoids (esp in eclampsia) Mets tumor cells (breast, lymphoma) -Can all->necrosis, fulminant hep failure PASSIVE CONGEST., CL NECROSIS -continuum -w/ rt-side cardiac decomp ->centrilobular atrophy, small cords -w/ left-side failure, shock ->hypoperfusion->CL NECROSIS -w/ both, necrosis AND congestion ->NUTMEG LIVER -usually only mild enzyme elevations PELIOSIS HEP -PRIMARY sinusoid dilation -due to anabolic STEROIDS, BCP,danazol -in HIV via Bartonella henselae infx -can->fatal intra-abd hemorr, hep failure, Liver Pathology Drug-, toxin-induced Drug-induced chronic hep -indistiguishable from viral -MUST use serologic markers Predictable:acetaminophen, CCl4, tetracycline, Amanita phalloides, anti-neoplastic agents, EtOH Idiosyncratic:sulfas, methyldopa, allopur, chlorpromazine, halothane REYE Syndrome-from ASA in KIDS -mito dysfcn in liver, brain ->microvesicular steatosis, Liver Pathology Drug-, toxin-induced ALCOHOLIC LIVER DZ-women more suscep 1. hep steatosis-micro evolves to macro -displace nucleus, starts centrilobular -completely reverse by abstaining -UNTIL fibrosis -excess NADH via EtOH, acetaldehyde de-H-ases ->lipid biosynth, not catabolism CLINICAL-mild bilirubin, alk phos elevation maybe 2. alcoholic hepatitis-hep/cyte swelling, nec -Mallory bodies-eosinophilic inclusion -neutrophils, monos around dying hep'cytes -fibrosis-esp sinusoidal, perivenular CLINICAL-malaise, anorexia, upper abd pain -bili, alk phos elevation, cholestasis 3. cirrhosis->ischemic necrosis-pale (Laennec) CLINICAL-portal HTN, varices, elevated enzs, hypoproteinemia, anemia, Liver Pathology IEMs, Pediatrics a1-ANTITRYPSIN DEF Antitrypsin-made by hep’cytes Inhibits neutrophil elastase at inflam Auto-Rec-PiZZ -10% AT; Pi-null w/ none -Z folded wrong->accum in ER ->eosinophilic cytoplasmic inclusions ->pulm emphysema MORPH- infreq w/ fatty change, Mallory -can->neonatal hep w/ or w/out cholestasis -can->childhood cirrhosis or even later -can->smoldering chronic inflam hep Clinical-2-3% of PiZZ adults->CA Tx-liver xplant, DON’T SMOKE, Liver Pathology Biliary Tract Dz PRIMARY BILIARY CIRR MIDDLE-AGED WOMEN Non-supp, granulomatous destruction of med intrahep bile ducts->cirrhosis (FLORID DUCT LESIONS) Alk Phos, Cholesterol elevated, late Hyperbilirubinemia ANTI-MITOCHONDRIAL ABs inᢒ% Autoreactive T cells, MHC-II around ducts -other AI conditions may develop MORPH-cholestasis -upstream bile duct prolif, inflam, parenchymal necrosis ->scarring, bridging fibrosis->cirrhosis -green liver after awhile -micronodularity, dec liver weight later CLINICAL-jaundice, xanthomas, Hepatomagaly (inflam) -over 2 decades, portal HTN, varices -liver failure is major COD, hemorrhage Tx-liver transplant, Liver Pathology IEMs, Pediatrics NEONATAL HEPATITIS Prolonged conj hyperbilirubinemia = neonatal cholestasis Due to: liver Bx to distinguish 1. bile duct dz-extrahep bil atresia -SURGERY NEEDED 2. neonatal hep (clinical overlap) -surgery deleterious Clinical-jaundice, dark urine, light stools, Hepatomegaly Can have hypoprothrombinemia MORPH- 1. Lobular disarray w/ focal necrosis 2. Panlobular giant cell transformation 3. prominent cholestasis 4. mild mononuc infilt of portal areas 5. reactive changes in Kupffer cells 6. Extramed hematopoiesis Look for a1-AT or CMV inclusions -MOSTLY IDIOPATHIC, Liver Pathology Biliary Tract Dz Congenital Hep Fibrosis-AUTO REC -fibrous septa divides liver -portal tracts enlarged -bile duct remnants along septa -all continuous w/ bil tree can->portal HTN, bleeding varices -inc risk of cholangiocarcinoma -ass’d w/ Auto REC Polycystic Kidney Dz Caroli Dz-AUTO REC -larger intrahep ducts segmentally dilated -can have inspissated bile->stones -often w/ portal tract fibrosis, ConHepFib -can->cholangitis, hep abscesses, pHTN -inc risk of cholangiocarcinoma, Liver Pathology IEMs, Pediatrics WILSON DZ - In kidsɲyo -Cu supposed to be in ceruloplasmin -excreted in bile Auto-Rec-ATP7B gene-copper transport in canaliculi memb (accum in liver) -mostly compound heterozygotes -diff muts on each allele Copper in kidneys, jts, bones, parathy, Liver-fatty change, focal necrosis ->acute or chronic hep like others (but w/ fatty change!) -chronic->cirrhosis->massive necrosis Brain-basal ganglia, esp putamen->cavities -mild psychosis to PD-like Eye-Kayser-Fleischer rings in cornea Tx-chelation, Liver Pathology General Features CHOLESTASIS ->jaundice ->pruritus (bile acids in skin) ->skin xanthomas (cholesterol accumulations) -elevated ALK PHOSPHATASE -b/c inc. duct epith cells -malabsorption low vit A, D, K MORPH-can ->foamy degen -can -->portal fibrosis, cirrhosis Tx-surgery for extrahep obstruc, Liver Pathology Biliary Tract Dz SECONDARY BILIARY CIRR Obstruction of extrahep bil tree ->cholestasis (reversible) ->inflam->periportal fibrosis, scarring -ɮndary bac infx (asc cholangitis) ->neutrophils in bile ducts, abscesses MORPH-yellow-green liver, icteric tissues -fine nodularity -bile lakes form, Liver Pathology General Features PORTAL HTN prehepatic-thrombosis, narrowed portal v. post-severe RHF, constrictive pericard, hep vein outflow obstruction intra-CIRRHOSIS, schisto, fatty change, sarcoid, miliary TB CLINICAL 1. Ascites-2ndary hypoaldosteronism, etc 2. portosystemic vv shunts-hemorrhoids, GE -falciform lig->caput medusae 3. congestive splenomeg 4. hep encephal., Liver Pathology Biliary Tract Dz Von Meyenburg Complexes-common “bile duct microhamartomas” -dilated ducts in fibrous, hyaline stroma -in clusters – just too many ducts -from incomplete involution of ducts Polycystic Liver Dz-AUTO DOM -scattered few to 100s -straw-colored fluid, biliary epith -solitary usually in women, esp pregnant ->abd pain w/ stooping -sometimes needs surgery -ass’d w/ AutoDOM Polycystic Kidney Dz