Warning:
JavaScript is turned OFF. None of the links on this page will work until it is reactivated.
If you need help turning JavaScript On, click here.
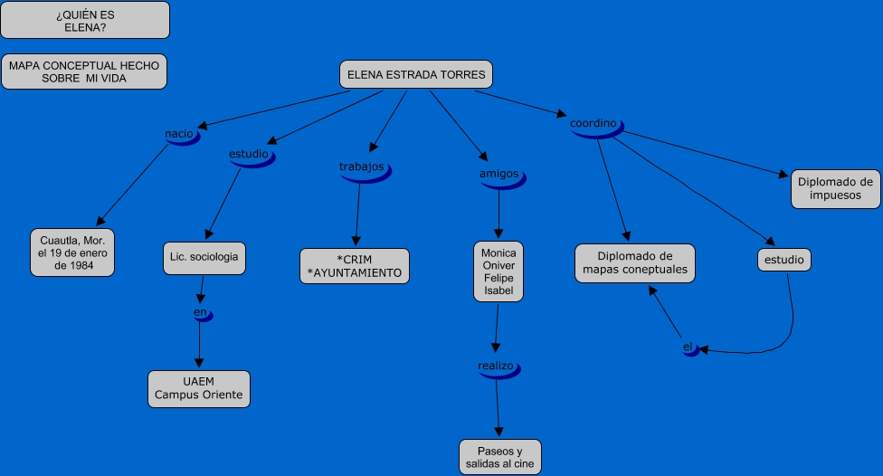
Este mapa conceptual tiene información relacionada a: 1. PRESENTACION DE ELENA ESTRADA, ELENA ESTRADA TORRES amigos Monica Oniver Felipe Isabel, Lic. sociologia en UAEM Campus Oriente, ELENA ESTRADA TORRES coordino Diplomado de mapas coneptuales, ELENA ESTRADA TORRES trabajos *CRIM *AYUNTAMIENTO, estudio el Diplomado de mapas coneptuales, ELENA ESTRADA TORRES estudio Lic. sociologia, ELENA ESTRADA TORRES coordino Diplomado de impuesos, ELENA ESTRADA TORRES coordino estudio, Monica Oniver Felipe Isabel realizo Paseos y salidas al cine, ELENA ESTRADA TORRES nacio Cuautla, Mor. el 19 de enero de 1984