Warning:
JavaScript is turned OFF. None of the links on this page will work until it is reactivated.
If you need help turning JavaScript On, click here.
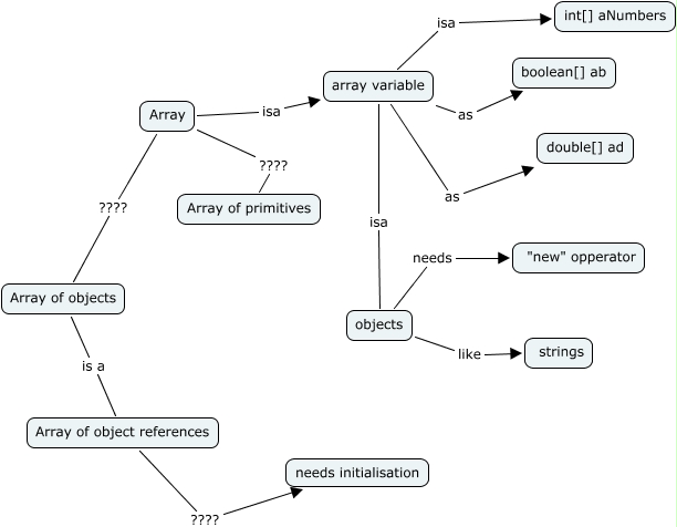
This Concept Map has information related to: array, Array isa array variable, objects like strings, Array of objects is a Array of object references, Array ???? Array of primitives, array variable as double[] ad, array variable as boolean[] ab, objects needs "new" opperator, array variable isa int[] aNumbers, array variable isa objects, Array of object references ???? needs initialisation