Warning:
JavaScript is turned OFF. None of the links on this page will work until it is reactivated.
If you need help turning JavaScript On, click here.
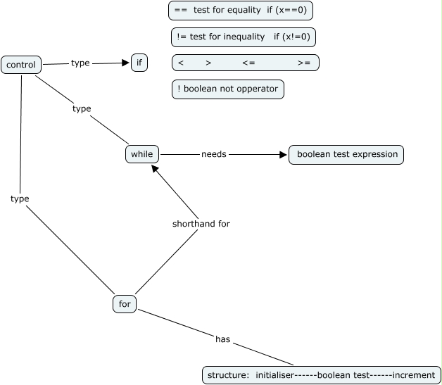
This Concept Map has information related to: control, for shorthand for while, control type for, while needs boolean test expression, control type if, control type while, for has structure: initialiser------boolean test------increment